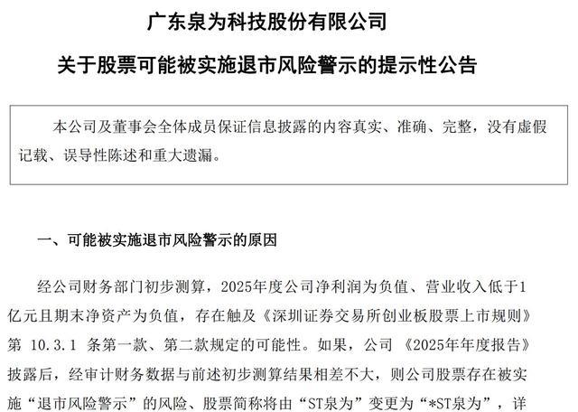
每经
在安徽泗县的泉为科技光伏生产基地大门紧闭,机器声已不再响起,只有雨水滴落在屋顶上发出的声音。留守员工表示工厂已经倒闭,并提到一些设备已被搬走。
山东枣庄基地同样陷入困境,十几名员工在路边打牌消遣,有人质疑为何正常生产时会出现在这里打牌。
两年前,泉为科技的两大生产基地还是一片繁忙景象。2022年底,27岁的褚一凡接盘国立科技并更名为“泉为科技”,宣布进入光伏领域,并在山东枣庄启动了总投资122亿元的项目;随后安徽泗县基地紧随其后建设。
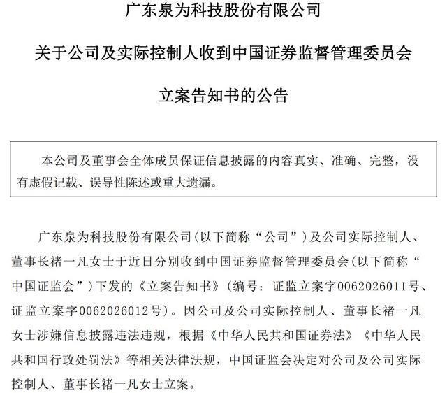
今昔对比令人感慨万千。今年3月,因涉嫌信息披露违规,泉为科技及其董事长褚一凡被证监会调查;几乎同时,由于借款逾期,山东基地的部分生产线已被法院查封。
在泉为科技陷入困境的同时,《每日经济新闻》记者发现,在光伏行业中遭遇类似挑战的企业并非少数。行业洗牌后,留给后来者的教训和警示是什么?
记者实地考察发现:两大生产基地几乎停滞,员工围坐打牌
4月8日的午后,狂风骤雨下,泉为科技泗县基地一片荒凉景象。这个曾经承诺投资百亿元、占地千亩的项目如今已成空壳。留守员工透露工厂已经关闭。

在山东枣庄生产基地,同样可以看到一片萧条的场景,十几名工人围坐在路边打牌消磨时间。
2023年年报显示,泉为科技光伏产品营收仅1.26亿元,毛利率为负数。公司产能利用率极低,全年仅完成少量生产任务。

技术路线选择失误、市场价格波动剧烈和资金链断裂是导致企业破产的主要原因。据泗县经济开发区负责人介绍,停产主要原因在于组件价格持续下跌使企业无法盈利。
泉为科技的收购资金主要依靠质押股票融资及抵押房产获得,且公司在后续经营中继续依赖外部借款维持运营。今年3月,泉为科技2GW异质结生产线设备被法院查封;同月,公司及其董事长褚一凡因信息披露违规被证监会调查。
尽管泉为科技试图通过与山东一家企业的合作协议获得资金支持,但未能缓解其面临的困境。

实际上,在光伏行业的洗牌过程中,许多跨界企业都遭遇了类似的挫折。中利集团、嘉寓股份和沐邦高科等公司相继陷入困境。
中国光伏行业协会数据显示,2025年光伏组件价格较2023年的峰值下跌超过60%,全行业约三分之一的企业亏损。缺乏技术壁垒、成本优势以及稳定融资渠道的跨界者成为被淘汰的主要力量。
泗县经济开发区负责人表示,管委会正在积极推动泉为科技尽快制定重组或转让方案,并协助企业对接潜在的投资方和收购方以盘活资产。“目前已有不少投资者前来洽谈合作。”

从泉为科技的经历来看,“95后”企业家在资本市场的失败故事反映出企业在转型期面临的挑战与冲动。当行业热潮退去,留下的不仅是废弃的厂房和查封的设备,更重要的是对未来的深刻反思。
尽管本文提供了详细的信息参考,但请注意其中内容仅供参考,并不构成投资建议。投资者需自行验证并承担相关风险。
一位了解情况的人士介绍,放假回家的员工每月仅能领取约800元的生活费,坚持到岗的员工每天可多领50元补助,但“2024年5月开始就断断续续欠薪,很多年轻人早就走了”。每经记者在现场看到,厂区食堂也已关闭,车间大门紧锁,透过窗户可见落灰的生产设备,仓库中空空如也。

工作日的泉为科技山东枣庄基地内无人上班 图片
天眼查信息显示,截至2026年4月21日,成立仅4年的山东泉为历史被执行人信息多达39条,涉及近百起买卖、借款合同纠纷案。由于拖欠工程款和货款,连厂区内的空调等用品都被供应商起诉追讨,甚至有供应商多次报警要求拆走空调。
据知情人士透露,早在2024年年中,山东泉为已开始拖欠员工工资和供应商费用。到了2025年,“夏天最热时就停电了,不仅车间没法生产,门口保安也只能到车库、树荫下找地方蹲守,就连厂区的监控也一并停了”。整个冬季工厂依然没电,安保公司得知情况后只能让门卫多带床被,“要不那么冷的天谁受得了?”

泉为科技山东枣庄基地现场 图片
今年春节后,山东泉为的供电终于恢复,但最基本的通讯仍未解决。4月上旬,每经记者多次尝试拨打山东泉为的工商登记座机、业务电话等,均提示已停机。
在山东泉为西侧大厅门口最显眼的位置,张贴着枣庄市市中区人民法院查封公告,落款时间为2026年3月26日。公告显示,山东泉为“年产2GW异质结(HJT)光伏板组装流水线设备”遭查封,期限两年。

泉为科技山东枣庄基地大厅门口张贴的法院查封公告 图片
据泉为科技公告,2023年10月,山东泉为向山东信创应急转贷服务有限公司借款1亿元,逾期后双方未能达成一致,导致对方申请财产保全。泉为科技还在公告中称,查封“不影响公司现有产线、设备的正常使用。山东泉为仍然能按计划安排、有序推进日常生产经营活动”。
4月8日中午,当每经记者致电山东泉为法定代表人、公司董事张庆峰时,他回复称“出差了”,并否认停产,坚称“在生产,我们在调整”。对于大半年停电的问题,他则答复“这个我不清楚”。
高光时刻:“95后”与其父的跨界豪赌
泉为科技的跨界神话,始于2022年底的一次资本运作。
当时27岁的褚一凡,顶着“海归”“二代”光环,斥资1.96亿元接盘上市公司国立科技并更名“泉为科技”,高调宣布跨界进军光伏行业。这一操作在资本市场引发关注。
在一位了解山东泉为的人士看来,“95后”女董事长褚一凡身后站着“影子实控人”——其父陆永。
公开信息显示,褚一凡的父亲陆永、母亲褚衍玲均是资本市场知名人物。其中,陆永为雅博股份的前身雅百特创始人、原董事长,褚衍玲曾任职雅博股份副总经理。
值得注意的是,山东泉为的股东名单中也有雅博股份的身影。天眼查信息显示,山东泉为成立之初,雅博股份就是其股东,目前持有5%的股权。
据多位知情人士及内部员工透露,真正掌控并操盘山东泉为及其关联公司的正是陆永。“开会、签字虽然都是她(褚一凡),但真正拍板的却是陆永。”
一位不愿具名的山东当地人士分析称,陆永借道女儿入主泉为科技。在山东泉为参与当地重要会议时,陆永都会坐在第一排。而在前几年,陆永几乎每个月都会出现在厂区。
这一说法得到另一位见证山东泉为从开工建设到停摆的人士认同。该人士称,此前陆永不仅时常出现在厂区,有时还会从外面采购海鲜等在厂区内招待客人。
对于陆永是否参与山东泉为的经营管理决策等相关问题,每经记者曾于4月上旬向泉为科技方面发送了采访函,但截至发稿未收到回复。以上与陆永相关的信息,记者未采访到陆永本人,未获证实。
泉为科技的跨界选择了一条冒险之路——在光伏产能过剩警报已经拉响的2022年,押注第三代异质结(HJT)技术。据泉为科技当时介绍,HJT电池平均转换效率达25.2%,是下一代光伏技术的主流选择之一。公司研判,N型电池将替代P型重塑市场格局,而HJT在工艺流程、稳定性和双面率等方面具有优势,未来的N型市场将由HJT主导。
2022年7月,山东泉为项目开工建设,首条异质结光伏组件产线于2023年2月建成投产。在山东泉为投产当月,安徽泗县基地破土动工,并于2024年4月25日正式投产。
按照规划,两地初期建设合计设计产能4GW(吉瓦)。泉为科技2023年年报披露,报告期末在建产能达到5.6GW,计划产能为20GW。
然而,盛况之下,危机早已潜伏。
溃败之源:技术、市场与资本的三重误判
泉为科技光伏业务的崩塌,始于其技术路线抉择。
自2020年开始,HJT一度被视为技术风口,吸引了大量跨界企业布局。然而,就在TOPCon(隧穿氧化层钝化接触)竞争激烈的2024年,BC(背接触电池)技术异军突起,声势很快又盖过HJT。
这也是泉为科技的第一重误判——技术误判:押注HJT,市场却选择了TOPCon和BC。换句话说,泉为科技预见到了N型替代P型的大趋势,但低估了两件事:一是TOPCon凭借可沿用部分PERC产线的成本优势,迅速完成了产业化扩张;二是BC技术的快速崛起,直接挤占了异质结本就不大的市场空间。
第二重误判则是对市场的误判——组件价格暴跌,生产即亏损。上述泗县经济开发区管委会相关负责人介绍,停产主因是光伏组件市场价格持续下跌,“赶到那个节点,光伏组件价格跌了,企业不生产不亏钱,一生产都是按分钟亏钱的,所以没法投产。设备都弄好了,可能干了一两个月,干得越多亏得越多”。
泉为科技的财报数据可窥一斑:2023年其光伏产品营收仅1.26亿元,毛利率为-4.75%——卖得越多亏得越多。当年3GW组件的实际产量仅190.04MW(兆瓦),产能利用率不足6.4%。到了2024年,泉为科技光伏组件产量只有167.73MW。这一年,公司光伏组件产能提升至4GW,但在建产能只规划了2GW,同时计划产能缩减至6GW。
真正的断崖出现在2025年。根据2026年1月30日披露的业绩预告,泉为科技2025年全年营业收入预计仅为4500万元至6300万元。而2025年半年报显示,上半年营收为4620.4万元。这意味着,2025年下半年泉为科技的营收最多不超过1700万元。同时,2025年泉为科技归属于上市公司股东的净资产由正转负,预计为-1.23亿元至-1.72亿元,触发退市风险警示。

泉为科技发布公告
第三重误判是对资本的误判——泉为科技自有资金不足,依赖借贷维持。2022年末褚一凡耗资1.96亿元收购国立科技,据当时泉为科技披露,其收购资金需依靠质押所购股票融资和抵押房产而来。

泉为科技公告内容截图
2025年7月,山东泉为以厂房抵押向枣庄银行借款的1亿元到期,剩余7990万元逾期,被银行提起诉讼。同年12月,安徽泉为名下位于泗县的厂房、员工宿舍、展示中心被法院评估、拍卖。今年3月,泉为科技2GW异质结产线设备被法院查封;同月,泉为科技及褚一凡被证监会立案调查。

泉为科技发布公告
直到今年3月中下旬,泉为科技还提出要与山东一家企业签订《经营纾困合作协议》,借款1500万元用于支付员工工资、社保、住房公积金等。借款分300万元、1200万元两个批次发放,年利率分别为8%、6%。
就山东枣庄、安徽泗县两大生产基地的最新情况,以及陆永在山东泉为及上市公司内所扮演的角色等问题,每经记者尝试通过电话、邮件联系泉为科技采访,但截至截稿尚未得到回复。
行业镜鉴:跨界潮退,企业转型如何理性
实际上,泉为科技的失败并非孤例。
在近年来的光伏行业深度调整中,一批跨界者纷纷折戟:中利集团因光伏业务累计亏损超100亿元,走向破产重整;嘉寓股份累计亏损超37亿元,2025年面值退市;沐邦高科广西光伏项目停摆,被责令退还5.1亿元财政补助并支付违约金。
中国光伏行业协会数据显示,2025年光伏组件价格较2023年高点下跌超过60%,全行业约三分之一的企业亏损。无技术壁垒、无成本优势、无稳定融资渠道的“三无”跨界者,成为被淘汰的主力军。
“如此大体量的项目停摆固然可惜,但招商引资项目成败受企业经营、行业周期、外部环境等多重因素影响,并非纯粹是单一环节的问题。”泗县经济开发区管委会相关负责人表示,管委会并不希望项目长期闲置,正在督促泉为科技尽快明确重组或转让方案。
该负责人还向每经记者表示,泉为科技目前闲置的基地厂房及设备,开发区未提供直接资金扶持,双方不存在投资欠款纠纷。开发区正在积极协助企业对接重组、收购、融资方,推动盘活资产。“目前已有不少企业前来洽谈,但对接盘企业的资金实力和产业运营能力有较高要求”。
泉为科技的故事,是一个“95后”二代的资本败局,更是一面镜子:它照出了企业跨界转型期的焦虑与冲动。当热潮退去,留下的不只是闲置的厂房和查封的设备,还有一个值得深思的问题——下一个“泉为”,是否就是躺在某本招商手册里的“百亿突破”项目?
免责声明:本文内容与数据仅供参考,不构成投资建议,使用前请核实。据此操作,风险自担。
