
姚来英就任国家烟草专卖局党组书记职务
姚来英被任命为国家烟草专卖局党组书记在3月20日的上午,中央组织部的相关负责人参加了国家烟草专卖局的一次领导干部会议,在会上宣布了中央的一项决定:姚来英将担任国家烟草专卖局党组书记的职务,同时张建民不再担任这一职务。
共 1168 篇文章

姚来英被任命为国家烟草专卖局党组书记在3月20日的上午,中央组织部的相关负责人参加了国家烟草专卖局的一次领导干部会议,在会上宣布了中央的一项决定:姚来英将担任国家烟草专卖局党组书记的职务,同时张建民不再担任这一职务。

最近,河北邯郸的一名受害者家属表示,在山东直播时遭遇两次死亡威胁,并已向警方报案。目前,警方已对此立案调查。背景三姐妹在春节期间为父亲扫墓时,不幸被大伯预埋的爆炸装置炸死。凶手已被执行死刑。王女士是“三姐妹被炸身亡案”的亲属,她的家乡位于河北省邯郸市丛台区南沿镇的一个农村地区。她介绍称,她的父母共有五个女儿,她在家中排行第三。2021年父亲去世后,遗体迁葬于邯郸市经开区尚壁镇北井寨村亲戚家的田地里

3月20日,三亚市旅游品质保障协会发布了一则澄清声明。近期,协会注意到有关戴军先生在潜水过程中遭遇面罩被摘事件的报道引起了广泛关注,有部分网民猜测此事发生在三亚。对此,协会给予了高度重视,并立即展开了调查。经过与戴军先生本人的核实,确认该事件并非发生在三亚市。在此,协会提醒广大网友不要轻信谣言,避免传播未经证实的信息,共同维护网络环境的清朗。近年来,三亚市的相关管理部门持续加强潜水市场的整顿,严厉

在2026年2月初春的日子里,川西北高原依旧寒风刺骨,雪山下的草场一片枯黄。红原县公安局的民警额旺格拉在这一天主动请求执行一项危险任务,追捕潜逃了25年的持枪杀人案嫌疑人索某某西。在一次激烈的枪战中,额旺格拉不幸牺牲,年仅37岁。从放牛娃到大学生,再到成为一名人民警察,额旺格拉的人生轨迹展现了他为人民服务的坚定信念。从若尔盖到红原,从草原汉子到牧民心中的“黑猫警长”,再到战友眼中的“拼命阿哥”,他

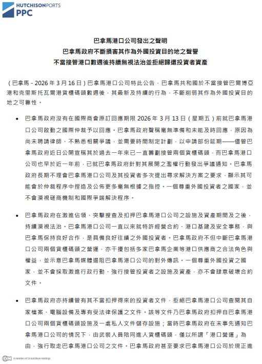
最近,长江和记实业(股票代码:00001.HK)在其官方网站上发表了一份声明,指出巴拿马政府的行动损害了该国作为外国投资目的地的声誉,并且在接管港口数周后继续无视法律,拒绝归还投资者的财产。声明中提到,巴拿马共和国在未经合法程序的情况下接管了巴尔博亚港和克里斯托瓦尔港的集装箱码头,这些行为削弱了巴拿马作为国际投资目的地的可信度。巴拿马政府未能在预定的2026年3月13日之前回应国际商会有关巴拿马港

云南省昆明市滇中新区前招商局局长孙德成在接受采访时谈及讨薪一事时表示,他感到非常气愤,认为仅提出的50万元补偿远远低于他应得的300多万元劳动报酬。昆明市滇中新区的图片展示(网络来源)孙德成、杨建峰、耿文涛三人联合向当地劳动仲裁机构提出劳动仲裁申请,要求滇中新区支付拖欠的工资。杨建峰、耿文涛同样曾任滇中新区招商局局长。他们表示,若接受和解方案,对其他两位同事也是一种羞辱,因为他们的补偿金额分别为1

最近,吉林长春的一位网友在长双快速路上拍到了七只狗结伴行走的照片。其中包含德牧、金毛、巴布拉多和巴拉狗等品种。网友表示,希望有关部门能够关注并帮助这些狗狗。网友拍到的画面3月18日,经过热心人士的不懈努力,终于传来了好消息,这七只狗狗已经全部安全回到了家。一家流浪狗救助基地的账号发布了一段视频,透露这七只狗狗在长双快速路上被偷后,经过17公里的跋涉,最终结伴回家。救助基地的账号发布了一段视频3月1

据报道,重庆市委副书记、市长胡衡华正接受调查。(资料图)据中央纪委国家监委网站消息,胡衡华因涉嫌严重违纪违法,正在接受由中央纪委国家监委进行的纪律审查和监察调查。

王某在将幼子交由亲戚邵某照管后外出务工,未按约定时间返回带走儿子。尽管邵某多次督促王某返回,但她仍未将孩子带走,再次外出务工。在其离开后,邵某将孩子委托给聂某抚养。一年后,孩子不幸溺亡。十年后,王某回到老家要求邵某交还儿子。她先后报案和起诉,但均未成功。最终,王某与孩子父亲袁某提起诉讼,要求邵某和聂某赔偿90余万元的死亡赔偿金和精神损害抚慰金。根据中国裁判文书网公布的信息,云南省昭通市中级人民法院

2025年4月,清远市中级人民法院委托淘宝拍卖平台,对清远市中业投资有限公司50%的股权进行了拍卖,该股权价值2000万元。同年5月,广州的龙某以2.72万元的价格竞拍成功。6月,清远市中级人民法院裁定龙某拥有这部分股权的所有权,并协助他在市场监管部门完成了股权变更备案。然而,另一股东东城街道澜水村委会内便围村民小组对拍卖结果表示异议,认为法院在拍卖前并未履行通知义务,导致其丧失了优先购买权。据悉

最近,西安高新区罗马景福城小区内有多栋住宅楼的楼顶出现大量违规搭建的情况,部分楼栋从33层扩建至35层,安装了玻璃阳光房、凉亭和空中庭院等设施,这引发了高空坠物和结构承重的安全隐患。小区物业管理公司表示,开发商曾向业主承诺楼顶露台属于私有部分,然而高新区管理部门指出,违建的鉴定和拆除工作还在进行中。 10号楼的楼顶建有带顶棚的建筑和凉亭,还设置了步道和绿植景观。现场可以看到,楼顶存在加盖的带顶棚建

对面传来疑问的声音:“请问您是哪位?”33岁的李小玉紧握手机,有些紧张地说:“您好,我是李小玉,我想确认一下,您是否在1993年生过一个女儿?”听到对方否认的回答,李小玉心中满是遗憾,她心中一直期盼着与母亲相见,但一个电话显然无法实现这个愿望。对方没有立即挂断电话,反而反过来询问她的身份和目前的情况,这让李小玉更加好奇。两人平静地交流,李小玉逐渐感到有些许信心。“如果您是我母亲的话,我想告诉您,我

一位94岁的老人王老伯起诉了自己的儿子。四十多年前,王老伯来到上海工作,并在宝钢二村定居。他与妻子、儿子儿媳及孙子孙女共同居住在一个不到50平方米的住宅里。2025年1月,王老伯的妻子去世,同年11月15日,王老伯也离开了家,此后再也没有回去过。目前,他起诉儿子要求搬离并迁出户口。王老伯育有一子一女。女儿表示,事发当天,弟弟踢门、打碎碗具,迫使父亲离开。弟弟则认为,自己是出于关心父亲的健康状况而推

在验房报告中,发现多处质量问题,其中包括大金中央空调的制热功能失效以及单日耗电量超过60度的问题。业主倪阿姨表示,这些问题导致她无法享受所谓的“拎包入住”体验,反而陷入了与开发商、品牌方以及第三方安装方之间的责任推诿。去年五月份,倪阿姨在上海市嘉定区南翔镇购买了一套总价为546万元的精装现房,面积约为106平方米。她之所以选择现房,是因为自己年龄较大,希望能省去装修的麻烦,早日入住。然而,收房当天

自2025年10月以来,一款合资品牌的SUV车型在全国范围内大幅降价促销。网络上,大量“真香”和“仅需8万多就能买到合资SUV”的订单截图在朋友圈中流传,似乎反映出消费者对这一促销活动的热烈响应。然而,对于经销商而言,情况却大相径庭。一名位于杭州的4S店负责人感叹道:“如今,每卖出一辆新车,净收益可能仅剩几百元甚至出现亏损,几乎是在贴钱完成销售任务。”他手中的最新订单显示,原价为12.59万元的车

36年前,四川绵阳安州区(原安县)塔水镇童山村的周洪英带着1岁的儿子去德阳罗江看病。在等待回家的班车时,她因急需上厕所,把孩子托付给了一位同样候车的阿姨照看,但出来后发现儿子不见了。自此,她深陷自责和痛苦之中。山东聊城的马颜伟在20岁订亲后不久,婚约被女方取消,心情低落。得知自己是被收养的后,他在“父亲”的支持下决定寻找亲生父母,并在30岁开始踏上寻亲之路。2025年10月底,马颜伟联系了绵阳警方

3月18日,浙江嘉兴的一位范先生向当地媒体反映称,他在嘉兴平湖独山港的一家大型企业工作,年收入在五十万至六十万之间。去年9月,范先生因与同事发生借贷纠纷,收到了公司的解雇通知。范先生认为,借贷是个人行为,公司无权因此解雇他,并要求公司赔偿因违法解除劳动合同而产生的赔偿金及加班费,总计约240万元。目前,此案的裁决结果尚未公布。范先生接受采访范先生表示,此前他将资金交由大学校友进行投资,但由于资金链

最近,中央纪委国家监委网站发布了一则消息,重庆市政府市长胡衡华涉嫌违纪违法,目前正接受中央纪委国家监委的纪律审查和监察调查。他是今年以来中央纪委国家监委公开通报审查的第15位中管干部,也是第4位被调查的正省部级官员。胡衡华的公开资料显示,他出生于1963年6月,湖南衡南人,1983年7月开始工作,1985年6月加入中国共产党,拥有大学学历和工商管理硕士学位,是一名高级工程师。重庆市市长胡衡华被查胡

“咦?怎么没路了?”这是赵鹏最后一次听到父亲赵永刚说的话。此后,赵永刚音讯全无,至今已超过300天。原本是陕西省延安市一名校车司机的赵永刚,在2025年4月3日晚独自步行了约8公里,最终在延安新区太清山附近的上山路口消失。尽管当地警方成立了专案组,并联合多支救援队进行了地毯式搜索,甚至使用了热成像无人机和搜救犬,但至今仍未有重大突破。红星新闻从延安市公安局了解到,目前没有发现任何他杀迹象,警方计划

佛山市中级人民法院于3月19日就9岁男孩晨晨(化名)的生命权、身体权、健康权纠纷一案进行了二审开庭审理。此前,晨晨的生父刘先生及继母因让孩子坐在汽车后备厢内被法院判令支付精神损害抚慰金3000元,二人对此提出上诉。晨晨的生母汪女士透露,由于庭审期间出现了某些特殊情况,案件未能顺利进入质证环节便宣布休庭,具体原因不便透露。汪女士向媒体介绍,2021年她与刘先生离婚,晨晨的抚养权归刘先生。2023年暑