最近,Nature杂志的封面展示了一项引人注目的机器人乒乓球比赛成果。
能接旋球
一台装备了八自由度机械臂的机器人在与人类职业选手的较量中取得了不俗的成绩。
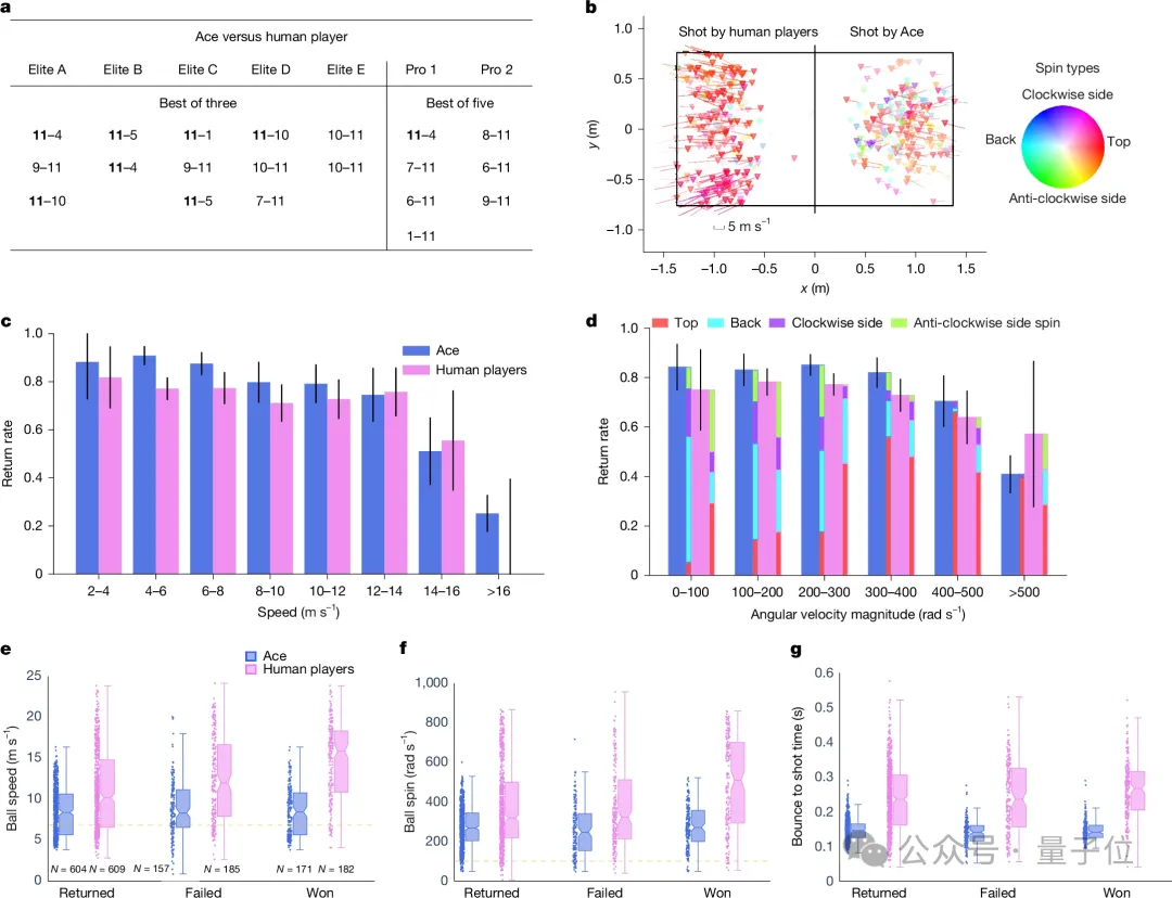
机器人Ace在对战中展现出了其出色的反应速度和精准度,从识别球到挥拍击打仅需20.2毫秒,而顶级人类球员则需要大约230毫秒。
这项技术的核心在于三部分的协同工作:视觉系统、决策算法以及执行机制。其中,视觉系统使用了九台APS相机和FPGA芯片,能够快速完成二维检测与三维定位,并且具备处理球体旋转的能力。

决策方面,则采用了深度强化学习策略,通过模拟训练使得机器人在面对真实比赛时能直接应用已学知识进行操作。
执行机制上,机器人配备了专为乒乓球设计的机械臂和球拍系统,确保了高效而精准的动作执行能力。
虽然这项研究背后经历了长时间的技术探索与迭代,但它也标志着索尼在机器人领域重新获得了国际关注,尤其是在Nature杂志上的展示更加证明了其技术实力。
在过去二十年里,日本曾是全球机器人领域的领头羊。然而近年来,随着中国和美国在这方面的快速发展,日本的市场份额已经大幅减少。

索尼公司曾经推出过两款著名的产品——AIBO机器狗与QRIO人形机器人,但最终由于市场需求变化而停产了这些项目。
当前,全球机器人市场几乎被中国公司主导,这也让索尼等老牌日本企业面临着新的挑战和机遇。
虽然Ace在外观上还是一台静止的机械臂装置,但它所代表的技术进步已经足以让人振奋。这或许意味着,在未来的机器人竞赛中,日本仍然有机会重返前列位置。
这场球是怎么打的
规则全按国际乒联(ITTF)标准来,先到11分赢,场地都是正规比赛场地。
对手则分两档。
第一档是elite级,定义为至少10年训练、每周20小时以上的业余精英,5位(3女2男)。
第二档是职业,日本T联赛现役的两位,Minami Ando和曾根翔。
这些球员此前全都没见过Ace。没有针对性录像训练,没有定制策略,上场就打。
结果,2025年4月在东京打的那一轮。Ace对elite 3胜2负,13局里赢7局。
对职业选手0胜2负,7局里抢下1局。
还算不错。

论文提交之后,索尼没停手。
2025年12月又打了一轮,这次Ace赢下了平真由香。2026年3月又打了一轮,Ace赢下包括木原美悠在内的三位职业选手。
据SonyAI Director Peter Dürr说,这次Ace的出球更快、落点更贴近球台边缘、回合节奏也更紧凑。
Ace从看见球到挥出拍,端到端20.2毫秒。顶级人类球员,230毫秒。
相差十倍。
这是怎么做到的
Ace的整套系统拆成三块,看、想、做。
看这一块,9台APS相机摆在球台四周,每台配一块FPGA芯片,相机本地先做二维小球检测,只把压缩后的结果传到中央服务器,再做三维定位。
整套跑完10.2毫秒,空间误差3毫米。

但知道球在哪还不够,还得知道球怎么转。旋转决定球落台后会怎么反弹,决定你要怎么挥拍。
索尼的办法是用自家的事件相机(event-basedvisionsensor),传统相机像连拍,事件相机只在画面有变化的像素上报数据,天然低延迟。
配一套叫gaze control system的装置,三块可转镜片追着球走,一颗可电控变焦的长焦镜头让球一直清晰,三套从不同角度盯球上的logo怎么翻,算出角速度。
刷新率400到700Hz,平均误差24.8弧度/秒。
想这一块,是一个深度强化学习策略,每32毫秒(31.25Hz)读一次球和机械臂状态,输出动作。

训练算法是SAC(Soft Actor-Critic),很古典。
但有一个关键设计叫privileged critic,训练时给critic(评判者)喂仿真里的真值,给policy(决策者)只喂带噪声的传感器历史。
让老师看参考答案,让学生只能看模糊照片解题。学生被迫学会自己做传感器融合和轨迹预测,没人教它,它自己摸出来。
整套策略完全在仿真里训练,没碰过一个真球。部署到真机上直接就能用。
作者Peter Dürr自己承认这个路径他一开始不信,后来被结果打脸。
做这一块,机械臂是定制的,8个自由度(2个直线关节负责沿球台前后左右平移,6个旋转关节负责球拍姿态和速度),Scalmalloy合金3D打印,做了拓扑优化,又轻又稳。

末端是一片蝴蝶D05胶皮配VICTASZX-GEAROUT底板,跟日本职业选手用的套胶一个级别。球拍旁边还挂了个小杯子,单臂发球的时候托球用。
所有电机1毫秒同步一次,位置跟踪延迟不到5毫秒,最大挥拍速度对标职业选手正手强攻时的20米/秒。
看+想+做,加起来20.2毫秒。
One more thing
实话说,看到这篇Nature的时候,第一反应不是「好厉害」,是「索尼还在做机器人啊」。
二十年前,机器人的第一梯队毫无疑问是日本。
1999年索尼出AIBO机器狗,3000美元一只,20分钟卖光,卖了15万只。

2003年索尼又出QRIO,全球第一款能双足奔跑的人形机器人。本田的ASIMO跟各国政要握手敲钟,丰田的机器人会吹小号。
那时候美国人要看机器人,得飞东京。
然而,好景不长。
那会儿的机器人只能表演,不能干活。表演没法撑起研发成本,做成了科技花瓶,长此以往,自然是卖不动就砍。
2006年1月26日,索尼一天之内砍了AIBO和QRIO两个项目。
2018年ASIMO也停产。日本千叶县的光福寺,每年给报废的AIBO办超度法事,一次800只。
……
快进到2025年,全球人形机器人出货1.3万台,中国占90%以上,前六名全是中国公司,日本没有一家上榜。
机器人这件事,已经是中美的游戏了。
Ace的共同作者里,有一个人叫Hiroaki Kitano(北野宏明),索尼计算机科学实验室的CEO。

他正是当年AIBO的发起人,人称AIBO之父,QRIO也是他带出来的,RoboCup也是他搞的。
两个项目2006年被砍,他没走,熬了快二十年,熬到这篇Nature。
虽然形态上还是一台不会动的机械臂,虽然窗外的中国人形机器人已经在春晚上扎堆跑武术。
但能回到牌桌,可能已经很好了吧?
参考链接
[1]https://www.nature.com/articles/s41586-026-10338-5#MOESM1
[2]https://scholar.google.com/citations?user=027fc-oAAAAJ&hl=ja

henry