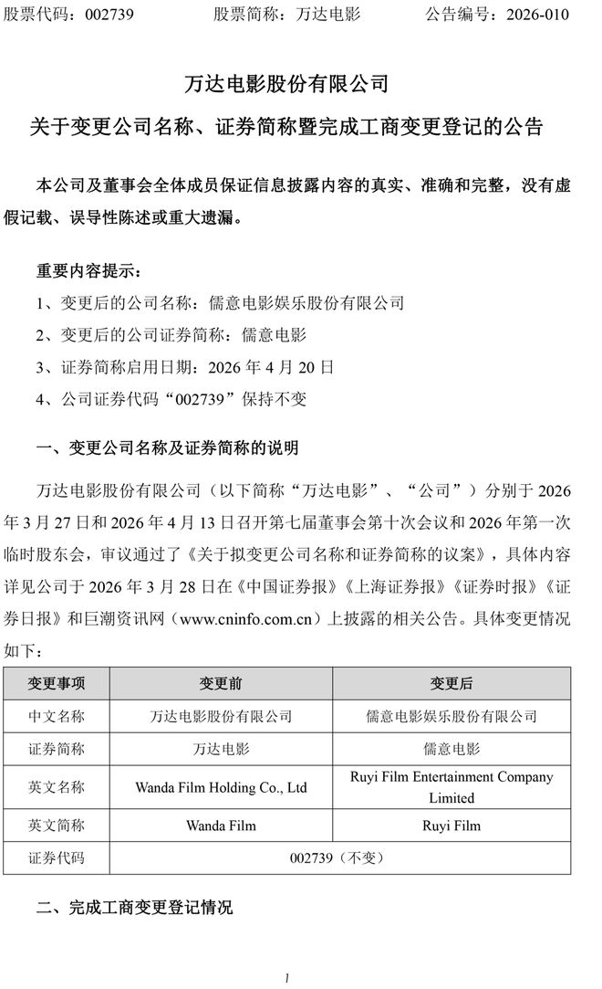
今日,万达电影股份有限公司发布了关于公司名称及证券简称变更并完成工商登记的公告。

公告显示,该公司已将其企业名称由“万达电影股份有限公司”更改为“儒意电影娱乐股份有限公司”,与此同时,“儒意电影”将取代原“万达电影”的证券简称,但股票代码“002739”保持不变。
早在三月下旬,公司第七届董事会第十次会议审议并通过了相关议案,决议更改公司的名称和证券简称,并对《公司章程》进行相应的修订。
公告详细说明了该公司计划将中文名改为“儒意电影娱乐股份有限公司”,英文名从“Wanda Film Holding Co,Ltd”更正为“Ruyi Film Entertainment Company Limited”。这些变更也将在公司注册信息中反映出来,进一步确认了公司名称的更新。
最近,该企业已经办理完毕所有相关手续,并获得了北京市朝阳区市场监督管理局颁发的新版营业执照。根据最新的工商登记资料,公司的名称已正式变更为“儒意电影娱乐股份有限公司”。
公告指出,在2024年4月15日公司控制权发生变更后,实际控制人由原股东变为柯利明先生,“儒意系”通过上海儒意投资管理有限公司和上海儒意影视制作有限公司控股了公司的控股股东北京儒意投资有限公司。为了更好地匹配战略发展方向,公司决定将名称变更为“儒意电影娱乐股份有限公司”,证券简称则调整为“儒意电影”。这一变更遵循了相关法规及公司章程的规定,并未损害到股东的利益。
据悉,在2023年12月,“儒意系”通过与万达文化集团、北京珩润及王健林签订《股权转让协议》,收购了其持有的51%的股权,总价款为人民币21.55亿元。到了次年的4月份,“儒意系”又分别从上述两方手中购入剩余股份,至此全面控股万达电影,并使柯利明成为公司的实际控制人。
这一变更标志着该公司将正式告别由王健林主导的“万达”品牌时代。
去年第三季度,公司报告收入为30.98亿元,相比去年同期下降了14.63%,但净利润达到1.73亿元,同比增长212.04%。前三季度总收入则录得97.87亿元,同比微跌0.61%,而净利润总计7.08亿元,增幅高达319.92%。

在2026年春节期间的票房统计中,万达电影在全国前十个最赚钱影院里占据了六个席位,在百强影城中则拥有六十五个位置,并包揽了十九个省级和一百五十四个城市级别的票房冠军。此外,该公司出品并发行的《飞驰人生3》在春节档期取得了最高票房成绩。
最近一次公告显示,万达电影预计其2025年度归属于上市公司股东的净利润将在4.8亿元至5.5亿元之间,与上年同期亏损9.4亿元相比,实现了显著增长。
3月27日,该公司在互动平台上表示,正致力于打造“超级娱乐空间”,通过合作热门游戏和动漫IP推出沉浸式体验活动,以吸引更多的消费者光顾影院。
截至上一个交易日收盘时,万达电影的股价报收于每股10.07元,涨幅为1.41%,公司最新市值约为212亿元。

图为《飞驰人生3》电影截图
1月27日,万达电影公告,预计2025年归属于上市公司股东的净利润4.8亿元-5.5亿元,上年同期亏损9.4亿元。
3月27日,万达电影在互动平台回答投资者提问时表示,公司着力打造“超级娱乐空间”,通过与热门游戏、动漫IP联名,创造沉浸式线下体验,吸引消费客群走进影院,满足消费者的不同需求。
截至上个交易日收盘,万达电影收报10.07元/股,上涨1.41%。最新市值212亿元。
新民晚报(xmwb1929)综合南方都市报、中国经营报、界面新闻
编审:魏丽英
