封面新闻记者 钟晓璐
最近,一位出生于千禧年后的实习律师对上海迪士尼乐园提起诉讼,要求法院宣布其默认肖像授权的条款无效,并且在面对对方提出的和解提议时予以拒绝。
一些网友戏称,以区区25元的诉讼费挑战号称“地表最强法务部”的大企业,性价比极高。
孙永辰于4月24日接受采访时回应说:“此案耗费了我大量的时间和精力,并且还承担了往返上海出庭的费用。相比之下,那几十块钱的诉讼费几乎可以忽略不计。我是真心实意地想通过这场官司来维护自身权益。”

上海迪士尼乐园疯狂动物城区域的一块告示牌
起诉强势条款,不予接受补偿提议
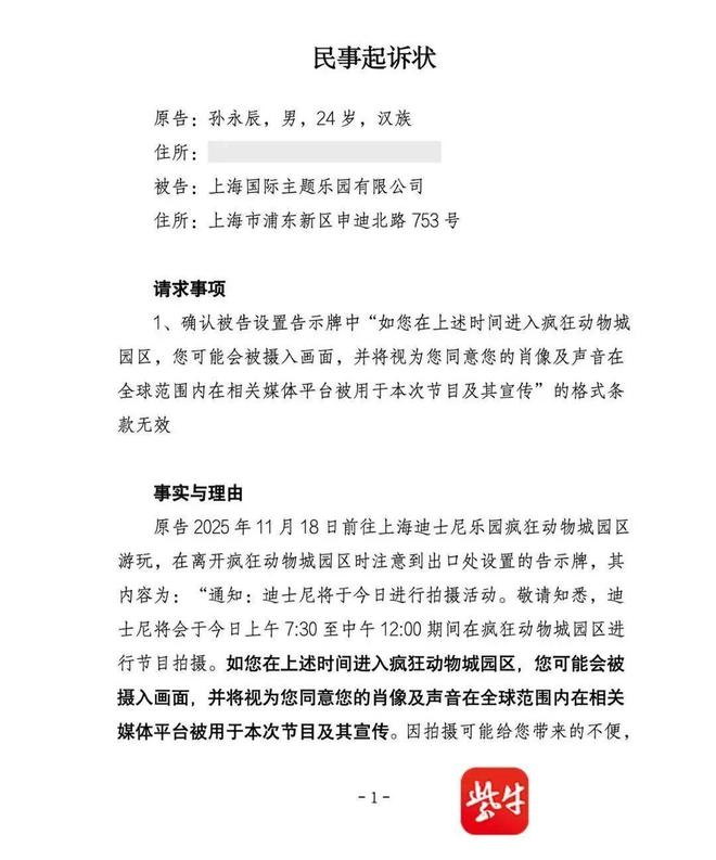
2023年11月18日,孙永辰到上海迪士尼的疯狂动物城园区游玩。在离开时他注意到一则通知,指出当天上午7:30至中午12:00期间将在该区域进行节目拍摄。
若在此时段进入园区,您的肖像及声音可能会被摄录,并将被视为同意用于相关节目的宣传和发布。
对此,孙永辰立即质疑该条款的公正性和合理性,认为这是对游客的一种不公平待遇。工作人员回应称:若不同意则可以选择离开,改日再来游玩。
当时,24岁的他正在一家律师事务所实习。“我觉得这个规定太过分了,可能无效。”他当即决定放弃剩余行程,并查找相关法律文献和案例。
他注意到仍有大量游客排队进入园区,意识到这不仅仅是一个个人问题。于是,孙永辰决心站出来质疑这一条款的有效性。
新年伊始,他就将上海迪士尼告上了法庭,要求确认该格式条款的无效性。
孙永辰透露,在起诉之后,对方曾提出给予一定补偿以求达成和解。“他们的提议很有吸引力,但并未真正解决问题。对于条款对其他消费者的权益影响也未提及。”

开庭信息
面对实力强大的对手,首次出庭感压力巨大
回忆起当时的场景,孙永辰表示自己作为新手律师,在面对号称“地表最强法务部”的迪士尼及其两位经验丰富的执业律师时感到十分紧张。对方在第一次庭审中提出了一些他未曾预料到的观点。
在庭后一个月内,孙永辰查阅了大量的案例、规范和文献资料,并撰写了一份长达十一页的补充意见,在第二次开庭时逐一反驳了被告方的观点,逐渐掌握了主动权。
“虽然这是一起个人诉讼案件,但它具有重要的公益价值。如果法院判决该格式条款无效,则不仅对他本人无效,对所有消费者也同样如此。”孙永辰说。

孙永辰提交给法庭的起诉状
该案目前正处在一审阶段,并已在今年3月9日和4月8日进行了两次庭审。
尽管最终判决尚未公布,但孙永辰表示希望通过这场诉讼向经营者传达一个信息:利用市场优势地位制定的不公平条款并不能规避法律责任。消费者的“同意”必须基于明确、知情、自愿的原则,而不是将其正常游玩视为默示同意。
4月24日中午,上海迪士尼乐园工作人员记录下了相关问题,并表示将由专人回应,但截至发稿时尚未收到回复。
(图片由采访对象提供)
