DeepSeek于2026年4月发布了其最新模型DeepSeek-V4,其中包括两个主要版本:V4-Flash和V4-Pro。
在V4中,MLA被进一步优化,并引入了新的架构改进,如使用稀疏注意力机制。这些技术使得单token推理的FLOPs减少到了四分之一,KV cache也减少了十分之一。
DeepSeek-V4的训练策略包括序列长度上的四个阶段:从4K到16K再到64K,最后是1M。在每个阶段中,模型都经历了不同的训练任务和数据集处理方式。值得注意的是,在前1T tokens使用密集注意力进行预热后才引入稀疏性。
训练过程中出现了一次严重的loss spike,团队通过采用“前瞻路由”(Anticipatory Routing)和GLU.Clamping解决了这个问题,并且尽管机理尚不清楚,但这两项技术确实有效。这反映了DeepSeek在面对复杂挑战时的灵活性与创新精神。
在后训练阶段,V4采用了完全不同的方法论——On-Policy Distillation (OPD),替代了传统的混合RL阶段。这种方法不仅提高了模型性能,还保证了跨领域任务的一致性和准确性。


实验结果显示,在SimpleQA-Verified上,DeepSeek-V4-Pro-Max取得了57.9的成绩,比Gemini和GLM的得分高出约20%;在Codeforces评级方面,V4以3206超越了GPT-5.4(3168)和Gemini-3.1-Pro(3052),显示出了卓越的能力。


不仅如此,在内部研发代码评测中,DeepSeek-V4-Pro-Max获得了高达67%的分数,与Claude Opus 4.6的非思考模式相当接近,并且在91%的开发者调研中表示它可作为主力编程模型使用,优于Sonnet 4.5。
正如论文所指出的那样,“为了追求极致长文处理效率,V4系列采取了较为激进的设计选择。尽管架构相对复杂,但通过保留已验证组件和技巧降低了风险。”未来的发展方向可能更加侧重于简化核心架构,并探索更多创新维度。
最后,在形式化数学评测中,DeepSeek团队调侃地表示他们在K2.6和GLM-5.1的部分条目上留空了,原因是这些模型的API无法及时返回查询结果。这种幽默感体现了DeepSeek团队对于自身工作的自信与自豪。
总体来看,V4不仅仅是对前代技术的一次迭代升级,更是向着极致效率和成本控制迈进的重要一步。它不仅在实际应用场景中展现了强大的性能表现,在理论研究领域也提供了宝贵的参考价值。

第二条,国产芯片适配,已经支持华为算力,预计下半年昇腾950超节点批量上市。

此外,大家最关心的,还莫过于在过去四个月中,DeepSeek陆续放出了几篇「可能进V4」的论文,今天技术报告开源了,可以对一下账。
- mHC(流形约束超连接):2025年12月31日上传arXiv,梁文锋挂名。进了V4。
- Engram(条件记忆模块):1月DeepSeek联合北大发布。没进V4,但在未来方向里被点名,留给V5。
- DualPipe:V3老伙计。继续用,针对mHC做了调整。
- Muon优化器:从Kimi那边借的。V4把AdamW替了,接管绝大多数参数的训练。
四个预期,三个落地,一个给下一代。

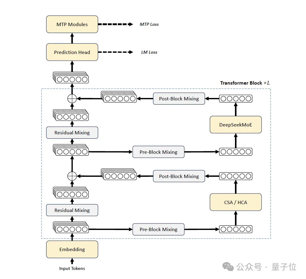
整体架构
V4这一代,是DeepSeek系列里动刀最多的一版。相比V3,V4在三个地方做了升级。
第一,引入mHC(Manifold-Constrained Hyper-Connections)强化残差连接。
第二,设计hybrid attention架构,CSA和HCA交替叠加,解决长文效率问题。
第三,采用Muon作为主优化器。

MoE部分仍然用DeepSeekMoE,MTP(Multi-Token Prediction)模块跟V3保持一致。
一些细节微调包括,affinity score的激活函数从Sigmoid换成了Sqrt(Softplus(·)),去掉了routing target nodes的数量约束,前几层dense FFN换成了用Hash routing的MoE层。
接下来,我们一个个看。
mHC,给残差连接加一层约束
残差连接是何恺明2016年在ResNet里提出来的,十年没怎么变过。模型一层一层堆,梯度沿着残差往回传,这是深度学习能work的前提。
但模型越来越深、参数越来越多之后,传统残差开始露怯,信号传递不稳,训练容易崩。

先说Hyper-Connections(HC),这是Kimi团队之前提出的想法。核心是把残差流从一维变成n_hc条并行通道,每层之间通过一个矩阵B来混合。
A、B、C是三个线性映射。想法很优雅,相当于给残差流增加了一个新的scaling维度。但DeepSeek在堆多层时发现,HC经常出现数值不稳定,训练说崩就崩。
V4的做法叫mHC,把矩阵B约束到「双随机矩阵」的流形上(数学上叫Birkhoff polytope),行和列都归一化为1。这个约束带来两个好处。
-
矩阵的谱范数天然不超过1,残差传播套上硬上限,爆不起来。 -
这种矩阵在乘法下是封闭的,堆很多层也稳。
输入映射A和输出映射C则通过Sigmoid函数保证非负且有界,避免信号互相抵消。
实现上用Sinkhorn-Knopp迭代,交替做行归一化和列归一化,迭代20次收敛。整个过程对每一层都跑一遍。
听起来贵,但DeepSeek做了fused kernel,再配合选择性recomputation,实测mHC带来的wall-time开销控制在overlapped pipeline的6.7%。
技术判断上,mHC不是那种让人眼前一亮的架构创新,更像是一个「稳得住大模型」的工程补丁。但随着模型深度和参数量继续往上推,这种补丁会变成刚需。
混合注意力机制
这是全篇论文最厚的一块,也是「百万token效率」的核心魔法所在。
V4的注意力层不是一种,是两种交替使用的结构,CSA(Compressed Sparse Attention)和HCA(Heavily Compressed Attention)。
CSA做两件事,先压缩,再稀疏选择。

第一步,KV压缩。 每m个token的KV entries,通过一个带学习权重的attention-like机制压成一个。
第二步,lightning indexer + top-k选择。这部分继承自V3.2的DSA。对每个query token,用一个轻量的indexer计算它和每个压缩KV块的相关性分数。
第三步,core attention。 在选中的这top-k压缩KV块上做Multi-Query Attention,得到注意力输出。
第四步,grouped output projection。 因为V4把head dimension c设成了512(比V3.2的128大得多),如果直接把所有head的输出投影回d维会很贵,所以做了分组投影,把n_h个head分成g组,每组先投影到一个中间维度d_g,最后再合并投影回d。
整个CSA等于做了两层压缩。第一层是序列长度压缩,n变成n/m。第二层是稀疏选择,n/m变成top-k。对1M token的序列,原本需要attend 1M个token,现在只需要attend 1024个压缩块。
HCA的思路更简单粗暴,压得更狠,但不做稀疏。

压缩率m’=128,每128个token压成一个。压缩过程也没有CSA那样的overlap,直接每m’个一组压。然后对所有压缩后的KV做dense attention。
论文里没有长篇大论地解释CSA和HCA为什么要配对使用,但读完整个architecture章节,能看出它们的分工。
CSA的压缩温和、靠稀疏把关,适合做token-level的精细检索。HCA的压缩凶猛、保持dense,适合做长距离的全局信号汇总。
V4把两者层层交替。Pro有61层,Flash有43层,CSA和HCA一层一层往上叠。既不漏细节,也不被细节拖住。
此外,论文还透露了几个trick。
Q/KV normalization。 CSA和HCA在core attention之前,都对query和KV entries做一次RMSNorm,防止attention logits爆炸。
Partial RoPE。 只对query和KV entries的最后64维施加旋转位置编码,其余维度不动。
因为KV entries既做key又做value,naive的RoPE会让输出带上绝对位置信息,所以在output端也对应施加一个位置为-i的RoPE来抵消,只保留相对位置信息。这是个巧妙的工程处理。
Sliding window attention作为辅助分支。
因为压缩注意力保证严格因果性,一个query token看不到自己压缩块内其他token的信息。为了补偿近距离依赖,V4额外加了一个sliding window分支,每个query除了看压缩KV之外,还能看最近128个token的uncompressed KV。
Attention sink。 借鉴OpenAI和StreamingLLM的trick,在attention分母上加一个learnable sink logit,允许attention score总和不等于1。
这在长序列里尤其有用,能避免模型被迫把注意力均摊。
Muon优化器
V4训练中绝大多数参数优化用的不是AdamW,是Muon。
Muon是前几年Keller Jordan那批人(他现在在OpenAI)在小模型上验证过的优化器,基于矩阵正交化。
它只优化2D参数矩阵,其他参数(embedding、prediction head、RMSNorm权重、mHC的静态偏置等)还是走AdamW。
Muon在LLM规模上的第一次大规模验证是Kimi K2。 2025年,Moonshot用Muon(加上他们自己的QK-Clip变种,合称MuonClip)训了一个1T参数的MoE,15.5T token,全程零崩溃。
现在DeepSeek也用上了。不过他们做了自己的版本,hybrid Newton-Schulz迭代,10步分两段。
-
前8步用激进系数,快速把奇异值推向1附近。 -
后2步用温和系数,精确地把奇异值稳定在1。
这里有个细节值得注意。Kimi用Muon需要QK-Clip来防止attention logits爆炸,DeepSeek没用这招。他们的理由是,V4的注意力架构允许直接对query和KV做RMSNorm,从源头把爆炸的可能压住了。
两家公司,同一个优化器,解决同一个问题,走的是两条路。这种跨团队的技术共享和各自演化,是2026年开源社区最有意思的一面。
模型训练
DeepSeek-V4系列在预训练数据量上实现了翻倍。
对比V3仅用14.8T Token训练,V4-Flash 与 V4-Pro 的数据消耗量分别达到了32T和33T。训练数据量整整翻了一倍多(增长约 1.2 倍)。
数据构成上,长文档数据单独curate,优先收录科学论文和技术报告这类有学术价值的长材料。tokenizer仍用V3的128K词表。
在模型架构上,V4-Flash,43层,隐藏维度4096。
MoE用1个shared expert + 256个routed experts,每token激活6个。总参数284B,激活13B。
V4-Pro,61层,隐藏维度7168。MoE用1个shared expert + 384个routed experts,每token激活6个。总参数1.6T,激活49B。
训练调度上,序列长度走四段,4K → 16K → 64K → 1M。sparse attention不是从头打开,前1T token用dense attention做warmup,扩到64K时才introduce sparsity。
论文表示,训练中间出过一次严重的loss spike,DeepSeek摸到两个土办法,Anticipatory Routing和SwiGLU Clamping。论文原话非常诚实,这两个trick work,但底层机理仍是open question。
一个训练了两个万亿参数MoE的团队公开承认「我们不知道为什么这两个trick管用」,在2026年已经是一件挺稀罕的事。
在后训练阶段,V4这一代做了一次方法论替换,传统的mixed RL阶段被On-Policy Distillation(OPD)完全替代。
流程分两步。
第一步,训domain specialist。
数学、代码、agent、指令跟随四个领域,各自独立训一个expert。先SFT打底,再用GRPO做domain-specific RL。V4还引入了三档reasoning effort mode,Non-think、Think High、Think Max,每档输出长度不同。
第二步,OPD合并。
十几个expert通过on-policy distillation合进一个统一的student。student自己rollout,最小化reverse KL向对应领域的expert对齐。数学任务向数学expert靠,编程任务向编程expert靠。
方法论听起来很优雅。但工程上装不下,十几个teacher每个都是万亿级,vocab size超过10万。
V4的做法是teacher权重offload到分布式存储按需加载,只缓存hidden states不materialize logits,按teacher排序样本保证每个mini-batch只加载一个teacher head。
一套看似优雅的后训练方法论,背后是一堆「不这样做就装不下」的工程妥协。
实验结论
在实验部分,有三件最值得说的事。

开源领先。
SimpleQA-Verified上V4-Pro-Max拿到57.9,K2.6是36.9,GLM-5.1是38.1。领先所有开源模型20个百分点。
匹敌闭源。
Codeforces rating 3206,超过了GPT-5.4的3168和Gemini-3.1-Pro的3052,在人类选手榜单上排名第23。开源模型匹敌闭源头部,这次是真的匹敌了。
差距仍在。
HLE上V4-Pro-Max 37.7,Gemini-3.1-Pro 44.4,Claude-Opus-4.6-Max 40.0。1M MRCR上V4优于Gemini但明显不如Claude。知识类和最前沿的推理任务仍有3-6个月的gap。
论文中,DeepSeek表示:
DeepSeek-V4-Pro-Max在标准推理benchmark上优于GPT-5.2和Gemini-3.0-Pro,但略落后于GPT-5.4和Gemini-3.1-Pro。这表明其发展轨迹大约落后最前沿闭源模型3到6个月。
Flash-Max可能是这篇论文最被低估的一部分。
V4-Flash-Max只激活13B参数,推理任务上能打平GPT-5.2和Gemini-3.0-Pro,代码和数学甚至超过K2.6-Thinking。
如果只看激活参数量,这是目前效率最极致的推理模型之一。
现实任务里最值得提的是内部R&D代码benchmark,V4-Pro-Max 67%,接近Claude Opus 4.5的70%。
85人的内部开发者调研里,91%表示V4-Pro可以作为主力coding模型。
在官方的推文中,也侧面印证了这个说法:
目前DeepSeek-V4已成为公司内部员工使用的Agentic Coding模型,据评测反馈使用体验优于Sonnet 4.5,交付质量接近Opus 4.6非思考模式,但仍与Opus 4.6思考模式存在一定差距。
在论文的最后,DeepSeek也表示:
为了追求极致的长文效率,V4系列采取了一个相对激进的架构设计。为了降低风险,我们保留了许多已经验证过的组件和trick,这让架构变得相对复杂。在未来的迭代中,我们将进行更全面、更有原则的研究,把架构精简到最本质的部分。
未来方向几条,探索新维度的sparsity(点名了Engram那条线)、低延迟架构、长时程多轮agentic任务、多模态、更好的数据curation。
有个蛮有意思的小细节,在形式化数学评测中,DeepSeek也皮了一下友商:
我们在K2.6和GLM-5.1的部分条目留空了,因为它们的API太忙,没法及时返回我们查询的结果。

太火了,就是说。
总结
把V4放回DeepSeek的完整路径里看,它不是在追赶frontier。
过去三年的趋势非常清晰。闭源大厂追求的是能力上限,谁家的模型能在HLE上拿更高分。DeepSeek追求的一直是另一条线,同样能力下的成本下限。
V4把这件事推到了百万token。一个1M的上下文,在V3.2的成本结构下是不可持续的,KV cache会把显存吃光。V4把它压到V3.2的10%,成本曲线突然打直了。

那结果会怎样呢。一个很长的agent会话,一份反复回读的技术文档,一次跨多仓库的重构,这些过去要切窗口、要加retrieval、要精心管理上下文的场景,在V4这里变成了「全塞进去看看再说」。
DeepSeek这几年做的事,底层动作很清晰,一直在删。从V2的MLA开始,每一代都在删KV cache、删激活参数、删注意力计算量。
删到V4,单token推理FLOPs砍到四分之一,KV cache砍到十分之一。
百万token不是一个新的能力,是同一个上下文窗口被压到可以承担的成本。
One more thing
论文的结尾有一份长长的贡献者名单。
梁文锋在其中。

其中有不少带星号的名字,是已经离开团队、但仍然对V4做出过重要贡献的研究者。
过去这一年,关于DeepSeek人才流失的消息传过好几轮。但这份名单把他们的名字和V4这个大家等了整整一年多的模型,绑在了同一张纸上。
每一个人都算数,每一天也都算数。
V4发布当天,DeepSeek研究员陈德里在x上转发并写道:
DeepSeek-V3:2024年12月26日。
DeepSeek-V4:2026年4月24日。
484天后,我们谦卑地分享这份爱心的劳动。
一如既往,我们始终坚持长期主义和全民开源。
AGI属于每个人。

参考链接
[1]https://huggingface.co/deepseek-ai/DeepSeek-V4-Pro
[2]https://arxiv.org/pdf/2512.24880

henry