每经
在“3·15”之前,知名打假人王海团队公布了一项检测结果,使黄天鹅等六个品牌的鸡蛋陷入争议之中。黄天鹅作为一个定位高端的可生食鸡蛋品牌,因被指控鸡蛋中添加了人工色素角黄素而一夜之间陷入信任危机。
3月16日上午10时30分,距离黄天鹅发布官方声明不到24小时,创始人冯斌便接受了多家媒体的联合采访。此次采访汇聚了多位国内蛋品及食品领域的权威专家,以及包括《每日经济新闻》在内的多家媒体记者。
“尽管凌晨四点多才睡觉,但我已经没有了睡意。”冯斌的声音中透露着疲惫,“因为我坚信,我们没有做错任何事。”

黄天鹅创始人冯斌
原本这是一场针对多个品牌的行业质疑。然而,随着事件的发酵,舆论的关注点逐渐转移到黄天鹅身上。
“我们成了单独被关注的对象。”冯斌回忆道:“在一些传播中,只有黄天鹅的名字反复出现,尽管我们的检测值实际上是最低的。”
本次持续近两个小时的联合采访,从检测数值的解读到商业动机的分析再到对消费者的歉意,这位创业者试图还原他所认为的事实真相。
王海团队则持有不同的观点。3月16日下午,王海在接受《每日经济新闻》采访时称,其团队在永辉超市购买的黄天鹅鸡蛋中检出角黄素含量为1.65mg/kg,高于此前胖东来渠道的检测结果0.399mg/kg。他认为,“凡是量产的鸡蛋里检出了角黄素,它就是饲料添加的结果”。
“0.399mg/kg”之争:天然还是人工?
此次争议源于一份检测报告。
王海团队的检测结果显示,黄天鹅可生食鸡蛋样品中检出角黄素含量为0.399mg/kg。最初爆料时,这被描述为“人工合成色素”。

对于检测结果,黄天鹅方面称,角黄素有天然来源,0.399mg/kg的检出值属于天然本底范围。
多位专家指出,饲料添加限量针对的是饲料本身,而非终端产品。国内并无生蛋角黄素残留限量标准,国际上普遍采用的是每日允许摄入量(ADI)标准:每公斤体重0.03毫克。
专家们进一步解释,即使以最高的9.54mg/kg计算,一个成年人每天吃3枚这样的鸡蛋才达到摄入上限。而黄天鹅0.399mg/kg的检出值,一枚蛋仅含约0.026毫克角黄素,“连上限的零头都不到”。
关于摄入过量的角黄素,专家表示并无明确证据表明会导致癌症等严重问题。然而,有文献提示过量摄入可能影响视网膜,但“过量到什么程度,也没有特别好的数据”。
胖东来作为黄天鹅鸡蛋的销售渠道,第一时间回应称,举报方“适用标准错误,缺乏法律和标准依据”,已将卖场销售的鲜鸡蛋品牌全面送检。
王海则回应称,“我们比较鸡蛋和饲料中的角黄素含量,是想说明鸡蛋里的含量比饲料里的都高。按照沉积率反推,如果鸡蛋里含有这么高的角黄素,饲料肯定会超标”。
“黄天鹅宣传不使用斑蝥黄,但实际上我们却检出了。企业标榜的是天然、健康,但颜色是人工着色的,得给消费者介绍清楚。”王海强调,“隐瞒它,就是欺诈行为”。
在舆论场中,另一种观点也逐渐浮现:与其花高价买黄天鹅,不如吃土鸡蛋。
冯斌对此的回应非常直接:“土鸡蛋无标准,黄天鹅有标准。”他列举了黄天鹅建立的安全标准体系:沙门氏菌控制、抗生素控制、重金属控制等。而土鸡蛋的环境和食物来源“不可控”——鸡随意放养,吃的食物不确定,可能受环境污染。
“我不能说土鸡蛋有问题,我只能说它不可控。”冯斌说:“而我们把食品安全放在第一位,不能做不可控的事。”
马美湖用“5.0标准”概括高品质鸡蛋的要求:蛋内“3.0”,即无菌(无沙门氏菌)、无抗生素残留、无农残;蛋壳“2.0”,指的是表面无细菌(尤其无大肠杆菌)、无脏污、无血斑。


回顾过去24小时,冯斌用“复杂”一词来形容。最初,他希望能“克制回应”。“我们内部讨论,想先发布信息,但不是‘先发制人’。”冯斌说,因为公司清楚两个事实:一是角黄素本身有天然来源,爆料方直接称“人工合成”缺乏科学依据;二是公司未使用人工合成,0.399mg/kg的检出值经查文献属天然本底范围。
他原本不打算高调回应,“我们不想踩踏行业,也不想让人觉得我们在攻击谁”。但事态的发展超出了预期,越来越多的消费者开始质疑黄天鹅到底有没有添加人工色素。
“我们看到很多消费者在担心、在困惑,不知道该信谁。”冯斌说:“那一刻我们意识到,如果再不站出来,这种误解会越来越深。”
冯斌坦言,最对不起的是消费者。“他们用我们的产品,然后多了一个担忧。我们卖得还比较贵,却让他们生出担忧,这是我感到抱歉的地方。”
危机之下,冯斌给出的解决方案是:透明。“我们愿意开放生产现场,接受媒体和消费者参观,接受产品检测监督。”他说,这几年公司年年组织消费者走进工厂,“让大家看我们怎么对待鸡、怎么对待员工、怎么创造最好的养殖环境”。
同时,他计划推动一项更具长远意义的工作——将颜色标准纳入企业标准或团体标准,明确原料来源和色度范围。“这个事件可能变成一个契机,让中国鸡蛋在颜色标准方面走在世界前列。”冯斌说,目前国内尚无针对生蛋角黄素残留的限量标准,企业标准优于国标,可以先行探索。

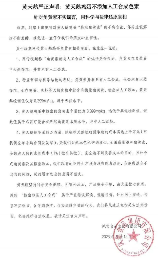
黄天鹅声明截图
张琼莲透露,针对角黄素的检测,黄天鹅在去年对可能的原料进行过排查,确认没有添加。“今年因为出现了这个情况,公司已紧急安排全部原料和鸡蛋送检,预计本周应该能看到结果。”张琼莲说。
免责声明:本文内容与数据仅供参考,不构成投资建议,使用前请核实。据此操作,风险自担。
“一吨省一元,一千吨也就省一千多元。”张琼莲说,这点钱跟公司每年上千万元的天然提取物开销比起来,“连1%都不到,完全没有成本改善的意义”。
再算风险账。合成角黄素的添加量极低——每吨饲料里只加几克。“但黄天鹅的饲料设备,是为添加至少几百克、几百公斤的原料设计的,要把这几克东西混匀,技术上根本做不到。”张琼莲解释称:“一旦搅拌不匀,可能导致部分鸡蛋颜色过红,产品质量出现巨大波动。对我们来说,这是触碰红线的事。”
“1吨节约1元钱,我节约来干嘛?”冯斌反问道。
针对黄天鹅“微量添加无经济动机”的说法,王海向每经记者提出了不同看法。
他认为,黄天鹅声明中关于“采购万寿菊等天然色素”的陈述,与是否使用角黄素“没有关系”。“其他的饲料或者饲料添加剂里面含有的色素,它不是角黄素。在鸡蛋蛋黄里检出了角黄素,唯一的可能就是来自饲料添加剂。”
对于黄天鹅“技术上无法添加”的说法,王海反驳称:“现在工业应用上,角黄素主要都是微胶囊或者预混技术,很容易添加。而且鸡蛋厂家又不是饲料的生产厂家,怎么会说没有条件生产?”
王海强调举证责任问题:“你宣传不使用斑蝥黄,你得举证。你怎么能把鸡蛋做得那么橙黄?难道给鸡吃虾吗?吃螃蟹吗?不可能。你科学研究有吗?”
标准之争:用饲料标准衡量鸡蛋是否科学?
在此次事件中,一个被反复提及的问题是:检测结果的评判标准究竟是什么?
王海团队针对多个品牌鸡蛋的样品检测中,“野迹鸣”品牌一款标称“(松林散养)富硒蛋”的样品,角黄素含量达到9.54mg/kg,王海团队以此引用国家《饲料添加剂品种目录》中关于蛋禽饲料允许添加的最大限量标准(8mg/kg),提出该数值超出限量,存在食用安全隐患。
但多位专家指出,这是“标准适用错误”。
“饲料添加限量针对的是饲料本身,而非终端产品。”武书庚表示,目前国内并无生蛋角黄素残留限量标准,国际上普遍采用的是每日允许摄入量(ADI)标准:每公斤体重0.03毫克。
他算了一笔账:以一个70公斤的成人体重计,每天允许摄入2.1毫克角黄素。此次检测中,数值最高的样品为9.54mg/kg,一枚鸡蛋约含0.6毫克角黄素。也就是说,一个成年人每天吃3枚这样的鸡蛋,才达到摄入上限。而黄天鹅0.399mg/kg的检出值,一枚蛋仅含约0.026毫克角黄素,“连上限的零头都不到”。
再看家长最关心的孩子。以一个25公斤体重的小孩为例,每日允许摄入量为0.75毫克角黄素。即使按最高的9.54mg/kg计算,一枚蛋含0.6毫克角黄素,孩子吃一枚也在安全范围内。
那么,如果摄入过量会怎样?
武书庚表示,目前并无明确证据表明角黄素过量会导致癌症等严重问题。“联合国粮农组织、WHO等国际组织都没有发现明显安全性问题。”他同时指出,有文献提示过量摄入可能影响视网膜,但“过量到什么程度,也没有特别好的数据”。
而胖东来作为黄天鹅鸡蛋的销售渠道,也在第一时间回应称,举报方“适用标准错误,缺乏法律和标准依据”,已将卖场销售的鲜鸡蛋品牌全面送检。
针对“用饲料标准衡量鸡蛋产品属于标准适用错误”的质疑,王海回应每经记者称,“这是一个误解”。
王海表示,“我们比较鸡蛋和饲料中的角黄素含量,是想说明鸡蛋里的含量比饲料里的都高。按照沉积率反推,如果鸡蛋里含有这么高的角黄素,饲料肯定会超标”。
他强调,问题的核心不在于“鸡蛋适用什么标准”,而在于涉嫌欺诈。“我们的着眼点不在于这个东西超不超标,我们知道没有标准。”
王海称,“黄天鹅宣传不使用斑蝥黄,但实际上我们却检出了。企业标榜的是天然、健康,但颜色是人工着色的,得给消费者介绍清楚。这个信息会对消费者的购买决定产生实质影响。隐瞒它,就是欺诈行为。”
“土鸡蛋”之争:标准与不可控的边界
在舆论场中,另一种声音也悄然浮现:与其花高价买黄天鹅,不如吃土鸡蛋。
冯斌对此的回应很直接:“土鸡蛋无标准,黄天鹅有标准。”
他列举了黄天鹅建立的安全标准体系:沙门氏菌控制、抗生素控制、重金属控制⋯⋯而土鸡蛋的环境和食物来源“不可控”——鸡随意放养,吃的食物不确定,可能受环境污染。
“我不能说土鸡蛋有问题,我只能说它不可控。”冯斌说:“而我们把食品安全放在第一位,不能做不可控的事。”
马美湖用“5.0标准”概括高品质鸡蛋的要求:蛋内“3.0”,即无菌(无沙门氏菌)、无抗生素残留、无农残;蛋壳“2.0”,指的是表面无细菌(尤其无大肠杆菌)、无脏污、无血斑。
“土鸡吃什么是不可控的,环境也是不可控的。”马美湖举例,曾有消费者送来发苦的土鸡蛋,经检测是土鸡在野外吃了苦味植物,“这在高品质鸡蛋中不会发生”。
冯斌的24小时:从“克制”到“不得不发声”
回顾过去24小时,冯斌用“复杂”一词来形容。
最初,他希望能“克制回应”。“我们内部讨论,想先发布信息,但不是‘先发制人’。”冯斌说,因为公司清楚两个事实:一是角黄素本身有天然来源,爆料方直接称“人工合成”缺乏科学依据;二是公司未使用人工合成,0.399mg/kg的检出值经查文献属天然本底范围。
他本不打算高调回应,“我们不想踩踏行业,也不想让人觉得我们在攻击谁”。
但事态的发展超出了预期。随着话题持续发酵,越来越多的消费者开始质疑:黄天鹅到底有没有添加人工色素?那个“0.399mg/kg”到底意味着什么?
“我们看到很多消费者在担心、在困惑,不知道该信谁。”冯斌说:“那一刻我们意识到,如果再不站出来,这种误解会越来越深。”
但冯斌也坦言,最对不起的是消费者。“他们用我们的产品,然后多了一个担忧。我们卖得还比较贵,却让他们生出担忧,这是我感到抱歉的地方。”
危机之下,冯斌给出的解决方案是:透明。
“我们愿意开放生产现场,接受媒体和消费者参观,接受产品检测监督。”冯斌说,这几年公司年年组织消费者走进工厂,“让大家看我们怎么对待鸡、怎么对待员工、怎么创造最好的养殖环境”。
同时,他计划推动一项更具长远意义的工作——将颜色标准纳入企业标准或团体标准,明确原料来源和色度范围。
“这个事件可能变成一个契机,让中国鸡蛋在颜色标准方面走在世界前列。”冯斌说,目前国内尚无针对生蛋角黄素残留的限量标准,企业标准优于国标,可以先行探索。
采访最后,冯斌说了一句让人印象深刻的话:“王海打假可能打出了真正的好鸡蛋——检测报告证明,黄天鹅的含量是最低的,是普通品牌的几十分之一。如果消费者愿意,可以把全中国的鸡蛋都检测一下,看看事实是什么。”
张琼莲则透露,针对角黄素的检测,黄天鹅在去年对可能的原料进行过排查,确认是没有的。“今年因为出现了这个情况,公司已紧急安排全部原料和鸡蛋送检,预计本周应该就能看到结果。”
免责声明:本文内容与数据仅供参考,不构成投资建议,使用前请核实。据此操作,风险自担。
