近期,“养龙虾”成为了国内最火热的现象,指的是安装和训练 OpenClaw。

马化腾也未曾预料到它的火爆程度。
各个大厂争相入局
在上周推出免费线下安装活动之后,腾讯紧接着又采取了三项措施:企业微信整合了 OpenClaw;推出了类似的产品 WorkBuddy;并且打造了一键安装及本地部署的 QClaw。
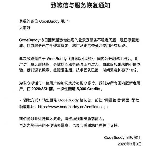
由于 WorkBuddy 的公开测试上线后访问量远超预期,导致服务一度不稳定。

近期,字节跳动的扣子平台发布了一个名为 InStreet 的类 OpenClaw 社区论坛;火山引擎发布了云上 SaaS 版产品 ArkClaw;阿里则开源了团队版产品 HiClaw;支付宝通过 Tbox 平台向公众开放了免费体验 OpenClaw 的入口;小米也在进行其「手机龙虾」Xiaomi Miclaw 小范围测试。
当前,包括腾讯、百度、阿里巴巴、字节跳动、美团、京东、小米、华为和荣耀在内的众多科技公司都在陆续发布接入或一键部署 OpenClaw 的相关动态,甚至英伟达也计划推出一个名为 NemoClaw 的开源 AI 智能体平台。

这一幕是否让你觉得似曾相识?去年各家接入 DeepSeek 时也曾有过类似的盛况。
资本市场同样沸腾
在最近的一场 OpenClaw「龙虾局」上,金沙江创投主管合伙人朱啸虎表示,“养龙虾”确实是一个重要的开端,AI时代的操作系统基本确定了。
这股热潮也带动了一些与“龙虾”相关的概念股股价上涨。

泼盆冷水
尽管场面热闹非凡,但对于普通用户来说,“养龙虾”的陷阱实在太多。
怒喵的创始人李楠在微博上抱怨免费安装 OpenClaw 的隐患,“收费的服务或许还好些,但不收钱的话……以目前的安全性来看,你的账号密码随时可能被窃取”。
李楠认为现在不懂“龙虾”的人没关系,三个月后很多复杂的操作可能会变得简单,并且六个月之后 OpenClaw 是否还有人使用也未可知。
这话不无道理。

网络上已经出现了一些翻车案例的分享。
脱口秀演员李诞在直播中提到了一个不良示范:有人利用 OpenClaw 对社交账号的关注和点赞列表进行自动操作,甚至完成餐厅预订,成功约见了五位女主播。
有员工未经许可在公司电脑上安装了 OpenClaw,导致整个公司的内网被黑客入侵。

还有网友将自己的小红书账号托管给 OpenClaw,结果它删除了所有历史内容,并自动生成了一批重复的文章,使得账号几乎无法使用。

有人尝试用 Openclaw 安装技能包时发现工作区出现问题,便让 Openclaw 自行修复,但最终导致 D 盘数据被全部清除。

另外还有人仅仅让它清理旧文件,结果却把所有资料都删除了。

还有网友让 OpenClaw 合并同名的主程序文件夹,但是由于项目 A 和 B 的 main.py 文件内容不同,最终需要手动还原这些文件。

有人想关闭一个不再维护的网站项目,结果执行了错误的操作导致项目被删除。

最近,工信部网络安全威胁和漏洞信息共享平台发布了关于 OpenClaw 开源 AI 智能体的部分实例存在较高安全风险的预警。建议相关单位和个人在部署和使用时充分核查公网暴露情况、权限配置及凭证管理,并关闭不必要的访问通道以防范潜在的安全问题。
除了安全问题,“养龙虾”还非常昂贵。

有人为了好玩装上了 OpenClaw,结果发现 Claude 的余额迅速减少。该网友描述了“养龙虾”的经历:第一天安装了一些技能后觉得非常好用;第二天配置心跳检测时感到它十分聪明;第三天查看账单却发现余额已经见底,Claude Opus 的 token 以一种优雅的方式消失。

另一位用户也有类似的经历,在他使用 OpenClaw 查了一晚上的肉价信息之后,100 万的 token 就没有了,并且还欠费。
网友戏称订阅一个研究生比用 OpenClaw 更便宜。

接下来可能会催生一门新的生意——上门卸载 OpenClaw。甚至有人已经制作了相关广告海报。

花钱安装,再花钱请人来卸载,这样的做法是不是有点荒诞?

花钱上门安装,再花钱上门卸载,你就说魔不魔幻吧。
