封面新闻记者 杨旭斌
近期研究表明,受精过程并非仅由精子竞争决定,卵子同样具有自主选择的能力,这一观点得到了科学界的认可。

校园操场 网络图
最近,一名高中三年级的学生在社交平台上发布了一篇文章,她向人民教育出版社提出了关于高中生物教材中对受精作用描述的疑问,并给出了自己的见解,此举引起了许多网友的关注。该出版社已经回复了她的疑问,并对她表示了赞赏,认为她的行为体现了对科学前沿的关注和独立思考的能力。
高三学生:
卵子在受精过程中展现出了自主选择的能力。
相关的科研成果被教材忽视了。
在一次晚自习期间,小冯和她的同学们讨论生物问题时产生了分歧。小刘提出,许多同学认为,最先接触到卵子的精子就能完成受精。但小冯记得情况并非如此。
小冯告诉笔者,出于对生物学的兴趣,她在课外时间阅读了许多书籍和观看科普视频,她了解到,在受精过程中,卵子也具有自主选择性,“卵子通过释放化学引诱剂,主动参与到精卵结合的过程,这使得受精过程不仅仅是等待最先到达的精子。”
小冯指出,目前高中生物教材中关于受精作用的描述为:“当精子触及卵细胞膜时,卵细胞膜外的透明带会迅速发生生理变化,阻止其他精子进入。随后,精子入卵。精子入卵后,卵细胞膜立即发生生理反应,拒绝其他精子进入卵内。”“这段描述主要强调了卵子对多余精子的阻挡作用,而忽略了卵子自身的选择性,这可能导致同学们简单地认为,精子能否入卵只取决于到达的先后顺序。”

生物教材描述
小冯认为,教科书作为权威的参考,应该随着科学研究的发展而更新。“如果我们不对教科书进行修改,错误的观念将会被更多人接受,因此,我希望可以向人民教育出版社提出修改建议。”
人教社回应:
会深入研究相关建议
小冯认真查阅了相关资料,给人民教育出版社发了一封电子邮件,提出了自己的意见,希望教材能够修正相关描述,纳入最新的研究成果,增加更多关于“卵子主动选择”的内容,帮助学生全面了解受精过程。
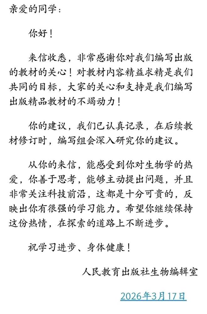
3月17日,人民教育出版社回信表示感谢,并记录了她的建议。在信中,出版社提到:“非常感谢你对我们编写出版的教材的关心!对教材内容精益求精是我们共同的目标,大家的关心和支持是我们编写出版精品教材的不竭动力!你的建议,我们已认真记录,在后续教材修订时,编写组会深入研究你的建议。从你的来信,能感受到你对生物学的热爱,你善于思考,能够主动提出问题,并且非常关注科技前沿,这都是十分可贵的,反映出你有很强的学习能力。希望你继续保持这份热情,在探索的道路上不断进步。”

人教社回信
收到回信后,小冯感到非常高兴,觉得自己的问题得到了重视。“我只是提出问题的一名高中生,可能有很多考虑不周的地方。至于教材会不会改,会怎么改,我相信出版社的老师们会做出更细致、专业的判断。重要的是,我的建议得到了关注,这说明这样的沟通是有意义的。”
本人回应质疑:
这个世界需要较真的人
在社交平台上分享了自己的经历后,小冯收到了许多支持和鼓励,同时也遭遇了一些质疑的声音。“每个人接收的信息不同,每个人都有不同的看法,我觉得这是正常的。大家都有权利发表自己的观点。”面对评论区中“看看成绩”的留言,她回应说:“我的成绩并不算出色,更谈不上优异,但我不认同将‘成绩高低’与‘发言权’挂钩,也不认同用成绩评判一切。”
对于这次事件带来的关注,她表示有些意外。“我确实没觉得自己做了什么很有意义的大事。”但她在评论区看到“在刷到之前我还真不知道”的留言时,觉得“这就是有意义的”。“我很开心我的想法被看见了。如果有人能从这件事中得到启发,那也是我的荣幸。”
小冯认为,教育和成长应该包括独立思考的能力,为人处世的能力以及持之以恒的努力。对于未来,她表示将继续表达自己的想法,“发出自己微小但不渺小的声音”。
“我觉得这个世界需要有坚持真理的人。”她说。
专家观点:
同学的问题合理
引导思考更有价值
针对小冯提出的问题,封面新闻还采访了四川锦欣西囡妇女儿童医院副主任医师、生殖专科联盟医疗专家胡瑜凌。
胡瑜凌表示,从目前学术界对受精过程的研究以及临床来看,精子和卵子的结合是一个相互选择的过程。“游得最快的精子最先接触到卵子,但卵子自身也会通过化学反应来选择精子。”她认为,教科书上的描述没有错误,但同学的问题也是合理的——教材侧重描述了卵子对多余精子的阻挡作用,而对“卵子主动选择”的部分没有展开,这可能导致一些同学误解,忽略了这一重要环节。
对于这名高中生提出修改教材建议的行为,胡瑜凌给予了肯定:“这位同学是一位善于思考的学生,这种不局限于课本,自主研究的精神是很好的,值得推广。”
胡瑜凌认为,从学术的角度来看,教科书上的很多知识点,可以通过引导学生进行拓展和思考来帮助他们全面了解结论背后的研究过程和最新成果。“比如可以在一些知识点附上研究出处和时间,让学生能够全面地了解结论背后的研究过程和最新成果,有自己的思考和探究。正如这位同学‘提出问题’的行为,我认为十分值得推广。”
(应受访者要求,小冯为化名)
责编 王 萌
审核 梁 波
