最近,知名企业家、中国紫檀博物馆馆长陈丽华女士不幸去世的消息引起了广泛关注。一张据说是年轻时的她与演员迟重瑞的照片在网络上传播,并引发热议。然而,照片中的女性并非陈丽华本人。
照片中的人是卢女士,她在2007年参加广东佛山禅城区的一次央视活动中与迟重瑞老师合影留念。当时她33岁。不知何故,这张照片被错误地传播开来,并且附上了不实的说明。

实际上,网传陈丽华与迟重瑞的照片中的人物为卢女士,而非陈丽华本人
卢女士透露,在那次活动中,她不仅拍摄了和迟重瑞的合照,还与其他《西游记》中的演员合影。并且她在之后的时间里协助迟重瑞老师处理了一些宣传工作。

同时与马德华、六小龄童等《西游记》演员合影的是卢女士
对于网传照片误认她是陈丽华,卢女士感到非常不满和无奈:“这完全是错误的标签,根本不是同一个人。”
卢女士指出,有些自媒体还给这张照片加上了黑白滤镜效果,她认为这样的做法并不准确,并且是对已故人士的一种不敬。
目前,卢女士担任作曲家许镜清老师的助理,负责音乐版权、外联及宣传工作。她表示自己从2004年起便与《西游记》剧组的老师们建立了联系,多年来一直致力于推广和传播西游文化。

卢女士提到,她在2004年就开始了与《西游记》剧组人员的交往
陈丽华是富华国际集团主席兼中国紫檀博物馆馆长。她于1941年10月出生于北京的一个满族家庭,并在美国佐治亚州萨凡纳艺术设计学院获得了荣誉人文博士学位及终身荣誉董事头衔,同时还是中国侨商投资企业协会常务副会长、北京侨商会会长和北京满学会的终身名誉会长。
陈丽华女士的丈夫迟重瑞是中国著名的表演艺术家,因在电视剧《西游记》中扮演唐僧而广受观众喜爱。
据报道,陈丽华与比她年轻十一岁的“唐僧”迟重瑞于1990年结婚。据说他们是在一次京剧活动中结识的,并且共同的兴趣爱好使他们走到了一起。

迟重瑞和陈丽华是一对幸福伴侣
2013年,在《鲁豫有约》节目中,迟重瑞分享了他与陈丽华保持婚姻稳定的秘诀:“相互理解是关键。”他表示,每天全家人都会共进晚餐。这对夫妻已经携手度过了36年的美好时光。
子女们对母亲热爱的紫檀事业给予了大力支持和帮助,陈丽华表示,她三十年来的紫檀人生既充满挑战又感到幸福,有家人的支持与理解是她的坚强后盾。
陈丽华的孩子们都在富华国际集团中担任重要职务。她的儿子赵勇现为该集团总裁,负责领导整个公司的战略规划和业务发展工作。

两人一起参加活动
在2016年胡润女富豪榜上,陈丽华首次成为中国新任女首富,财富达到505亿元;而在2018年的榜单中,她仍然以相同的资产排名第三位。
陈丽华不仅是“唐僧”的妻子,更是一位杰出的商业女性
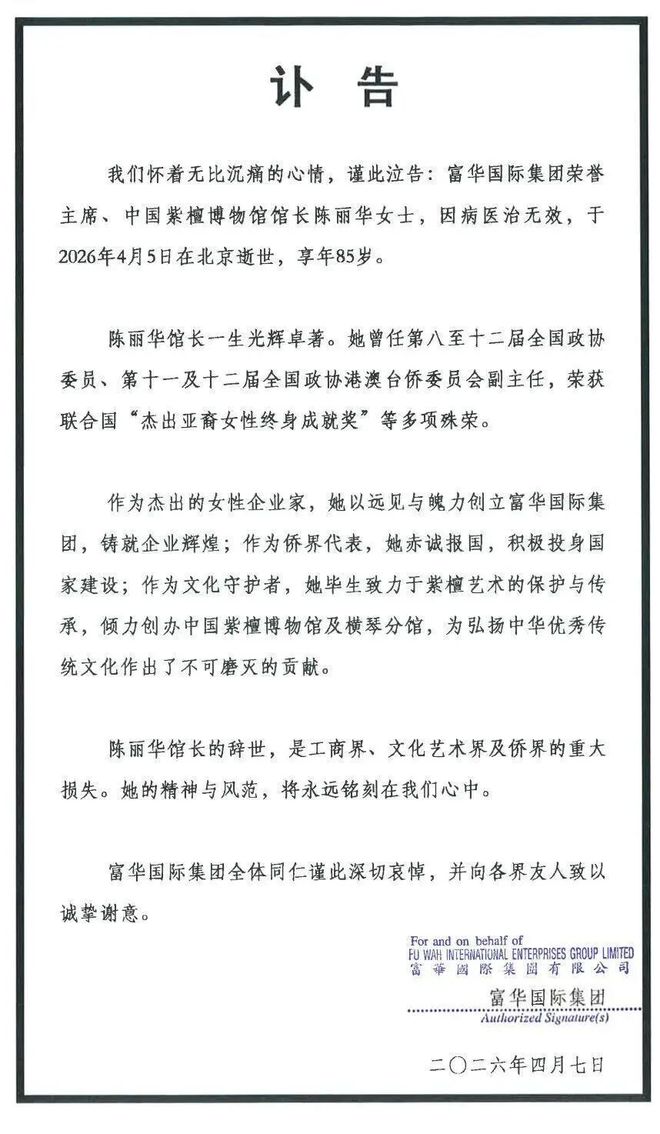
富华国际集团于4月7日宣布,该公司的荣誉主席、中国紫檀博物馆馆长陈丽华女士因病不幸逝世,享年八十五岁。她的去世时间是2026年4月5日。

富华国际集团发布讣告
迟重瑞心甘情愿地作为陈丽华的贤内助

与此同时,陈丽华的感情生活也令人羡慕不已。据媒体报道,在拍完《西游记》之后,她与迟重瑞相识相恋,并最终步入婚姻殿堂。
两人因为共同的兴趣爱好——京剧而结缘,逐渐成为了亲密的朋友,随后发展为恋人关系。尽管年龄相差较大,但陈丽华对迟重瑞的追求并未因此受到阻碍。
为了给予丈夫更多的面子,陈丽华一直对外宣称自己是主动追着“唐僧”来的。在他们的婚姻中,她同样采取了一种给足对方尊重和尊严的方式来维持这份关系。
当时,陈丽华四十九岁,而迟重瑞三十八岁。尽管外界对这段婚事充满质疑和嘲笑,但二人并未被这些声音所动摇,而是手牵手共同走过了三十年的风风雨雨。
即使在家庭内部或公开场合中,迟重瑞也始终以“董事长”称呼陈丽华,而她则称他为“迟先生”。这种互敬互重的方式让两人之间的关系更加紧密无间。无论走到哪里,他们都会留下一张张幸福的合影。
在一次接受鲁豫采访的时候,陈丽华表示自己与迟先生从没开过玩笑,但两人的相处之道就是相互尊重。事实上,在她强势的性格下,丈夫对此也感到非常满意和顺从。
迟重瑞曾提到一个有趣的事情:在结婚后,他原本打算把光头留下的头发再长回来,但是陈丽华的儿子赵勇劝说:“迟叔现在的样子看起来很精神。”于是他就一直保持了这个造型。
在积累了大量的地产财富之后,陈丽华开始将资金投入到紫檀木艺术领域中。她于1999年斥资两亿元创办了中国唯一的紫檀博物馆,并亲自担任馆长职务,而迟重瑞则是副馆长兼全能助手。
两人常常居住在中国紫檀博物馆背后的工厂内,与珍贵的紫檀木材为伴。如今这座博物馆是陈丽华毕生的心血结晶。在她去世后,这些资产将全部由迟重瑞继承和管理。
当提到陈丽华身后留下的巨额遗产时,人们不禁猜测将会如何分配?据传她立下了遗嘱,大部分财产归于迟重瑞所有。不过也有消息表示,迟重瑞拒绝了这笔庞大的现金财富,而更在意的是那些珍贵的紫檀器物能够得到妥善传承。
迟重瑞和陈丽华的孩子们相处融洽,并且对母亲热爱的艺术事业给予了全力支持。
陈丽华曾感慨道:“三十年来,我与紫檀木共度的美好时光既是辛苦又是幸福。有家人的理解和支持,是我坚持下去的最大动力。”
其实,这些还只是明面上的规定,影响力和社会地位才是最终能够入会的隐形标准。
依靠着这张看不见的关系网,陈丽华的商业版图迅速扩大。
其中,最富争议的一个项目是当时北京市的重大改造工程金宝街项目。不同于以往的市政工程,它采取了全国首创的模式——投资商负责修路,对道路两旁危旧房改造,解决居民拆迁费用。
许多地产商对这个模式望而却步,陈丽华却抱着“赔入全部身家”的决心,仅用了28天,就完成了2100户居民的拆迁,后来她才道出了能这么顺利拆迁的缘由:“钱吃亏,人不能吃亏。”
此后,她花了十年时间,在王府井和雅宝路之间,生生劈开了一条金宝街。有人说她是“金宝街之母”,也有人骂她是“古迹杀手”——为了开发金宝街,拆掉了大量四合院和老胡同,其中包括梅兰芳和沈从文的故居。这些做法招来不少古城保护人士的强烈反对,与之相关的法律诉讼也并不鲜见,有诉讼者表示,该公司通过“拆毁历史文物”收获了不小的财富。
不过毁誉参半,从来就是陈丽华身上撕不掉的标签。但没有人能否认一个事实:这个女人的能力和手腕儿是碾压级的。
2011年,她入选《福布斯》全球最具影响力女性;2025年,新财富榜上她以400亿元身家排名第82位;2026年3月,胡润全球富豪榜上,她的身家涨到了470亿元人民币。
婚姻甜蜜

迟重瑞甘心做陈丽华背后的男人
在事业上飞黄腾达的同时,陈丽华的感情生活也异常甜蜜。
据媒体报道,迟重瑞是拍完《西游记》后与陈丽华相识的。两人因为京剧结缘,慢慢成为朋友,而陈丽华也被迟重瑞的阳光和帅气打动,主动追求他。不过,出生在京剧世家的迟重瑞最担心的,是两人年龄相差太大。他曾在节目中回忆,在那个年代,妻子比丈夫大十多岁是让人很震惊的事。
为了给足迟重瑞面子,陈丽华对外宣称是自己倒追的“唐僧”。这种经营婚姻的方式,和她做地产生意时如出一辙:给足对方面子,才能拿到实里的里子。
1990年,两人登记结婚。当时,陈丽华49岁,迟重瑞38岁。
随之而来的是铺天盖地的质疑,“唐僧被富婆吃了肉!”“软饭硬吃第一人!所有能想到的难听话,都说了个遍。但迟重瑞从来没有主动解释,两人反而相濡以沫走过了36年。
有意思的是,不管是在家里还是公开场合,迟重瑞都称呼陈丽华为“董事长”,陈丽华则称呼他为“迟先生”。迟重瑞曾回忆,一开始不太习惯,但习惯了以后,反而觉得这才是尊重。两人无论走到哪儿都不忘来一张合影。
在多年前接受鲁豫采访时,迟重瑞曾说,两人在一起虽然已经几十年了,但感觉只有十年,“怎么几十年就过去了,时间过得特别快”。陈丽华则提到,可能很多人不太相信,自己和迟先生从来没开过玩笑,而两人恩爱的秘诀是相互尊重。事实上,作为女强人的陈丽华是非常强势的,而迟重瑞则表示自己就喜欢女强人。两人间的尊重,可能带着极大的顺从。
迟重瑞也曾提到一件事情,自己原本有乌黑的头发,但因为拍《西游记》便成了光头。在结婚后,他原本准备留头发,但陈丽华与前夫所生的孩子赵勇说:“迟叔,您现在光亮的头发,就感觉到特别的富态。要不就保持这样,不要再留头发了。”
就这么简单的一句话,迟重瑞从此再也没留过头发,那个锃亮的光头造型,一保持就是几十年。
地产上赚足了钱,陈丽华开始撒钱玩紫檀木。
1999年,陈丽华斥资2亿元人民币创办了实际上唯一的一座紫檀木博物馆——中国紫檀博物馆,并亲自担任馆长,迟重瑞则是副馆长。他成了陈丽华的“全能助手”——从远赴印度、东南亚的原始森林甄选木料,到博物馆的布展、接待、修复,事必躬亲。
两人常年居住在中国紫檀博物馆后面的工厂里,终日与紫檀相伴,以至于让人们忘记了她曾经是“地产女王”。后来他们又在珠海横琴建了分馆。讣告里专门提及陈丽华“毕生致力于紫檀艺术的保护与传承”,所言非虚,那座博物馆是她大半辈子的心血。如今,这些心血全部留给了迟重瑞。
人们不禁好奇陈丽华身后留下的数以百亿计的遗产到底该如何分配?
陈丽华育有一儿二女,各自掌管富华国际集团事务。其子赵勇现担任富华国际集团总裁,全面领导集团战略与业务发展工作。
坊间有传言,说陈丽华立下遗嘱,将大部分财产留给迟重瑞。但也有消息称,迟重瑞婉拒了巨额现金,他更在意的是那些紫檀器物的传承。
迟重瑞和陈丽华的三个子女相处融洽,大家对陈丽华热爱的紫檀事业均给予最大程度的支持。
一如陈丽华表示:30年的紫檀时光,既艰辛亦幸福,有紫檀相伴,有家人支持理解,乃我紫檀人生最坚实后盾。
