近日,中央电视台报道了“澳洲优思益”品牌存在虚假宣传的问题,包括伪造海外生产地和虚构公司背景的情况。实际上,其所谓的墨尔本工厂仅是一个汽车修理厂,并且产品是由国内代工生产的。

“优思益”旗下产品
品牌商在事件曝光后迅速发布声明,宣布立即停止所有商品销售并暂停销售渠道,同时配合相关部门展开调查工作。目前,“优思益”品牌的抖音和天猫官方旗舰店均已关闭营业状态。
另外,涉嫌策划此营销行为的幕后推手已被立案调查。
据央视新闻报道,在事件发生后的第二天,杭州市场监管部门对涉及此事的杭州索象营销策划有限公司展开了详细的调查工作,包括调取了该公司提供的服务项目、资金往来等相关材料,并正在向相关负责人询问具体情况以核实数据。目前,市场监管部门已就该企业涉嫌广告违法行为进行立案审查。
此外,有关报道提及的两家公司——杭州社淘电子商务有限公司和杭州爱德思达传媒科技有限公司也被指涉事,同样因广告违法被立案调查。
![]()
有消息称,“与辉同行”直播间售卖“优思益”品牌产品的销售额超过千万。
官方尚未给出解决方案
根据潮新闻报道,记者发现一些直播带货平台曾销售过该产品,并且其中“与辉同行”的销量最为显著。
据读秒财经报道,头部主播“与辉同行”在宣传期间售出的“优思益”品牌相关产品总销售额达1000万至2500万元人民币,成交量约为7.5万到10万单之间,成为该产品的关键销售渠道之一。
4月2日,潮新闻联系了“与辉同行”的客服团队。对方表示会将消费者的疑问反馈给专员进行详细调查核实,但未就是否有售后服务解决方案给出明确答复,仅建议查看品牌方的官方声明。
![]()
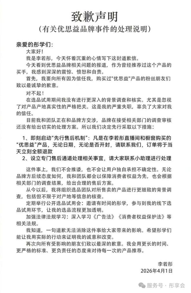
演员李若彤和明道等明星紧急发表致歉信。
4月1日,演员李若彤通过其个人微博账号“彤享会”发布了道歉声明。

李若彤直播带货画面
声明中提到,她看到有关优思益品牌的负面新闻报道后感到震惊、愤怒和自责。作为曾经推荐过该产品的买手之一,她向所有购买了该产品并信任她的粉丝表示诚挚的歉意。
李若彤承认,在选择推广的产品时没有进行充分的研究和验证,尤其是在检查商品产地真实性方面存在疏忽,这让她感到十分抱歉,并辜负了观众对她的信赖和支持。
目前她正与品牌方积极沟通解决此事,鉴于目前相关部门正在进行调查审核尚未给出具体处理方案的情况,李若彤决定采取以下措施:
一、启动“先行售后机制”,即日起凡是在李若彤直播间和橱窗购买的优思益产品,无论是否开封或何时下单,都将无条件全额退款。
二、为确保消费者权益得到妥善处理,将设立专门客服通道来解决相关事宜,请大家通过小助理联系进行处理。

李若彤致歉
明道也承诺,凡是在其直播间和橱窗购买优思益品牌产品的消费者,在公告发布之日起30个工作日内均可联系小助理办理退款手续,公司将先行赔付消费者的损失。

明道致歉
同日,章小蕙也在自己的社交媒体账号上发布了正式道歉声明,并通过个人企微转发了该声明。
声明中表示,自事件曝光以来公司已深刻反省自身行为并对此表示歉意。消费者可以在公告发布之日起的15个工作日内联系购买平台的官方客服,在订单核实后7个工作日内公司将给予退款处理。

章小蕙还通过其公司的社交媒体账号“玫瑰是玫瑰”表达了正式道歉。
![]()
专家指出,“进口”保健品可能存在虚假宣传问题,需加强监管力度。
平台方应严格审核内容与商品真实性
中央电视台采访了中国政法大学副教授、中国消费者协会专家委员会成员朱巍教授就此事发表了意见。
朱巍指出,依据我国相关法律法规规定,只有获得认证资质的保健品才被允许宣传其保健效果。未取得“蓝帽子”标识的产品不能以保健品名义进行营销推广,该案例中明显存在虚假宣传行为,严重违反了广告法及相关法律规定。

央视报道截图
针对此类问题,专家建议监管机构需进一步加强审查力度,并要求电商平台承担起内容与商品审核的主要责任,从源头上遏制此类违规现象的发生。
朱巍强调,在严格把关的情况下,“真假难辨”的情况可以轻易被揭穿。因此,互联网平台作为电子商务的重要一环,应当履行好自身的审核职责,防止类似虚假宣传的事件再次发生。
校对|金冥羽
每日经济新闻综合自潮新闻、界面新闻、央视新闻、读秒财经、公开信息
