最近,有用户反映河南农业大学的旧浴室即将关闭,并且新启用的浴室将采用每升热水0.045元的计费方式。学生在使用新浴室洗浴时大约需要花费3至7元人民币,但更衣区域没有插座无法使用自带吹风机。该用户指出,在旧浴室中同样时间的费用不到2元。
在今年四月二日,该校后勤部门的一位工作人员解释说,为了鼓励学生们节约用水,新浴室将根据流量计费,并且在洗浴过程中学生可以随时按下计费器暂停水流。


新启用的浴室
据该网友透露,学校已于4月1日起开始使用新建的集中浴室,每升热水定价0.045元(按照实际使用的水量计算),并且旧浴室将于4月3日23时停止运营。新浴室中学生洗浴十分钟需花费3至7元人民币。
河南农业大学的一名大三本科生高同学向媒体表示,学校在3月31日发布了启用新浴室的通知,并且每升热水的定价为0.045元(按流量计费)。他提供的两段视频显示,在不同时间段内,新浴室每次扣费金额分别为每分钟0.7元和0.3元。
学校发布的通知中提到,为了改善洗浴条件,文化路校区和龙子湖校区的新浴室已经通过了验收,并于4月1日下午两点正式启用。这些新的浴室都位于学生宿舍楼内部,每升热水的定价为0.045元(按流量计费),并且配备了更衣室和吹风机。与此同时,旧的浴室将在4月3日23时停止服务。

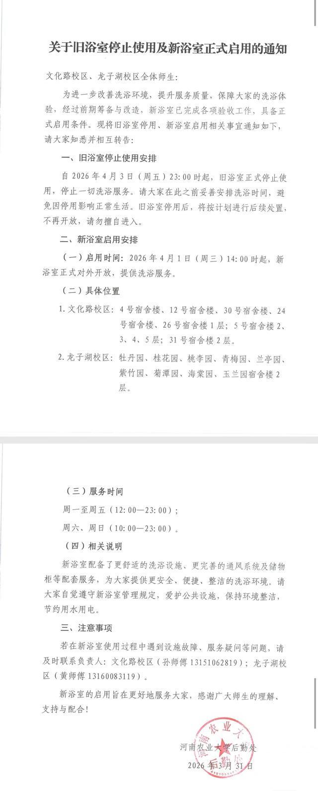
通知内容

通知内容
高同学提到,在两次录制视频的过程中,他发现新浴室无法调节水温或水流量,并且没有安装插座,学生只能使用提供的公共吹风机而不能携带自己的设备。相比之下,学校的老浴室每分钟收费为0.15元,洗浴十分钟花费不到2元人民币。
一些公开资料表明,在国内的多所高校中,常见的计费方式有两种:按流量和按时长收费。大多数院校选择按流量计费,主流价格区间在每升热水0.045至0.06元之间;还有一些学校则采用固定费用或按分钟计费的方式。
极目新闻的记者于四月二日联系了河南农业大学后勤部门的一名工作人员。该工作人员表示,旧浴室是按照时间来收费的,而新启用的浴室将根据流量计费以鼓励节约用水,在使用过程中学生可以按下计费器暂停水流。试运营期间为4月1日至6日,并且在此阶段内免费提供吹风机的使用服务,将来可能会收取费用。
B48
