极目新闻记者 陈洋洋
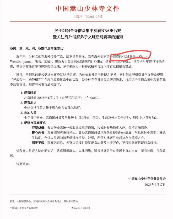
4月17日,某体育论坛APP上出现了一张截图,显示的通知称“中国嵩山少林寺将组织全体僧人集体观看NBA季后赛”。这一消息引起了网友们的广泛关注,并且许多人对此表示怀疑。

网络上传出消息称少林寺计划让僧众观看NBA比赛
当天下午,有记者就此事联系了少林寺的客堂,工作人员明确表示没有收到有关“集体观看NBA季后赛”的通知。
从网络流传的通知截图中可以看到,该通知是由中国嵩山少林寺的寺务委员会发布的。内容提到,其海外俗家弟子维克托·文班亚马目前效力于马刺队。由于马刺队已经进入NBA季后赛,寺务委员会决定组织全寺僧人观看首轮比赛。
早些时候曾有报道指出,在2025年6月期间,NBA新星文班亚马曾经在少林寺进行了长时间的进修,之后回到球队,并多次提到自己在那里的经历。

文班亚马曾在少林寺进行过一段时间的学习
一些网友仔细查看后发现该通知存在多处问题:马刺队季后赛的比赛时间实际上是4月20日上午,而通知中却说是4月19日。此外,通知的字体、格式以及部分表述也不符合公文的标准。
同一天内,有记者联系了嵩山少林景区的相关工作人员进行求证,但对方表示对此事并不了解,并建议向少林寺方面查询。随后,记者在以游客身份与少林寺客堂取得联系时,得到了同样的回复:未收到相关通知。
