无锡市为了促进房地产市场,推出了一项购房优惠活动,参与2026年无锡马拉松的跑者有机会获得最高8万元的购房补贴。

某些项目包括无锡恒隆府。
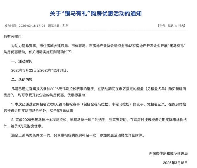
最近,《国际金融报》的一篇报道指出,无锡市住建局发布了一则《关于“锡马有礼”购房优惠活动的通知》。
该通知表明,为了支持无锡马拉松赛事,无锡市住建局、体育局和房地产业协会联合组织了这次活动,吸引了43家房地产开发商参与。活动期间,成功报名参加2026年无锡马拉松的选手在购买指定楼盘的房屋时可享受优惠。

优惠的具体内容为:一是报名参加马拉松赛事的选手可获得5万元的购房补贴;二是完成全程或半程马拉松的选手则可获得8万元的购房优惠。
每名参与者只能享受一次优惠。
这项优惠活动从2026年3月22日开始,持续至2026年12月31日,涵盖无锡市六个区的43个新开发楼盘,其中大多数项目是由当地国资平台负责开发的。
其中,无锡梁城美景绿色建筑有限公司开发的溪城雅院(城央里)、无锡梁城美景科技有限公司开发的汀澜雅居(半岛)、无锡梁城美景地产有限公司开发的礼樾馨园(云上诗悦)等项目尤为引人注目。天眼查数据显示,这三家公司均属于无锡市城北投资发展有限公司全资控股。
也有一些非国资项目,例如缦悦名邸(万科樟湾国际),其开发商为无锡迅齐房地产有限公司,该公司的大股东为无锡万科;还有无锡兴想房地产开发有限公司开发的观山名筑,其背后的控股公司为南京兴元房地产。

无锡恒隆广场也是一处标志性建筑。
这一创新举措被认为是对无锡房地产市场的一次积极刺激,通过赛事流量带动楼市需求。
中指研究院的数据显示,2025年无锡市商品住宅的新增面积为144.56万平方米,成交面积为163.88万平方米,销售额达到375.93亿元。销售面积排名前20的项目平均销售面积为3.3万平方米,每套平均面积为136平方米;销售额排名前20的项目平均销售额为8.1亿元,每套平均总价为385万元,改善型住宅销售表现突出。
今年1月至2月,无锡市商品住宅的新增面积为1.32万平方米,成交面积为14.8万平方米,销售额为32.37亿元。
