快科技3月27日消息,据报道,近日,公安部发布的《机动车驾驶人疲劳驾驶认定规则》将于2026年6月1日起在全国统一实施,新规明确了疲劳驾驶量化认定标准,所有机动车驾驶人须严格遵守。
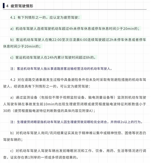
新规核心条款为:机动车驾驶人连续驾驶机动车超过4小时未停车休息,或停车休息时间少于20分钟,即认定为疲劳驾驶,属于交通违规行为。
该标准适用于家用轿车、SUV、货车、客车、网约车、出租车等全部车型,全国统一执行,无地域与车型差异。

计时规则清晰,连续驾驶时长从上一次有效休息结束后重新计算,加油、缴费、短暂停靠、车内怠速等情况,均不计入有效休息时间。
新规还对客运车辆作出更严格规定,22时至次日6时客运驾驶人连续驾驶超2小时未休息或休息不足20分钟,24小时内累计驾驶超8小时,同样认定为疲劳驾驶。
此次新规将疲劳驾驶认定从经验判断转为可量化标准,依托定位系统、驾驶员监测设备等取证,认定更规范、执行更统一。
驾驶人违规将面临相应记分与罚款处罚,若引发交通事故,还会在事故定责、理赔处理中从严认定,相关责任与后果更为严重。


