
上图展示的是美宜佳的一家分店(网络图片)
在4月9日当天,美宜佳就部分门店涉及烟草商品销售的问题发布了阶段性进展公告。
经过全面的自查以及依据相关法规和加盟合规协议的规定,对于那些在检查过程中发现存在严重违规行为且不符合继续合作条件的店铺,公司已经按照法律及合同约定终止了与这些加盟商的合作关系,共涉及606家门店。未来,一旦烟草专卖主管部门确认并依法处理完毕任何问题门店的情况后,公司将立即依照规定进行相应处置,决不会姑息迁就。


图为通报全文

上图展示的是美宜佳的一家分店(网络图片)
在4月9日当天,美宜佳就部分门店涉及烟草商品销售的问题发布了阶段性进展公告。
经过全面的自查以及依据相关法规和加盟合规协议的规定,对于那些在检查过程中发现存在严重违规行为且不符合继续合作条件的店铺,公司已经按照法律及合同约定终止了与这些加盟商的合作关系,共涉及606家门店。未来,一旦烟草专卖主管部门确认并依法处理完毕任何问题门店的情况后,公司将立即依照规定进行相应处置,决不会姑息迁就。


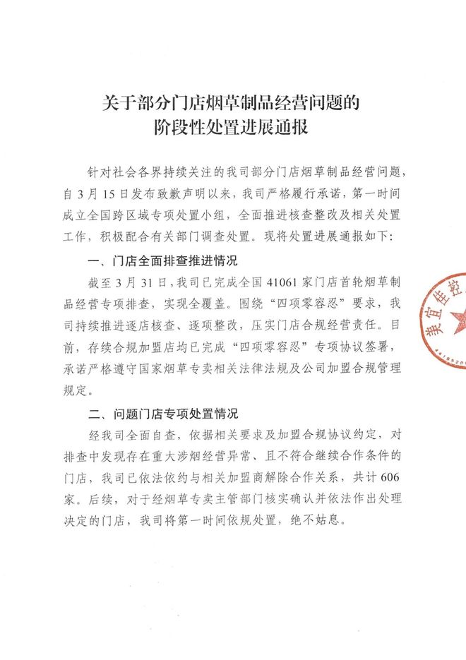
图为通报全文
免责声明:由于无法甄别是否为投稿用户创作以及文章的准确性,本站尊重并保护知识产权,根据《信息网络传播权保护条例》,如我们转载的作品侵犯了您的权利,请您通知我们,请将本侵权页面网址发送邮件到[email protected],深感抱歉,我们会做删除处理。