一辆仅使用了不到三年的672辆电动公交车因电池故障而大面积停运,导致东莞市最大的公交公司向供应商提起诉讼,并索赔4.31亿元。

这些车辆为所购买的电动公交车(资料图)
最近,该案件已作出一审判决。
龙洲集团股份有限公司(002682)在公告中表示,其全资控股子公司东莞中汽宏远汽车有限公司(以下简称“中汽宏远”)收到东莞市第一人民法院的判决书,需赔偿停运损失5183.495万元,并继续履行相关的保修义务。
这两起案件均源于2018年销售的电动公交车动力电池在保修期内出现故障及异常退化的情况。其中一起是由东莞巴士有限公司起诉中汽宏远及其担保方东莞市合盈非融资性担保有限公司,索赔金额为2.05亿元;另一起则是由东莞市城巴运输有限公司提起诉讼,原索赔金额为2.26亿元。
由于电池故障导致的电动公交车大面积停运
法院判赔5183万元
根据官网信息显示,东莞巴士有限公司是经营地面公共交通的主要国有企业,在东莞市除水乡区域外的28个镇街提供公交服务。截至2024年6月底,公司运营着339条线路和5311辆车辆,并且是东莞规模最大的公交企业。东莞市城巴运输有限公司则是由东莞巴士有限公司全资控股的子公司。
两起诉讼的核心问题都源于中汽宏远于2018年销售的电动公交车动力电池故障事件。
这一情况始于2018年10月,原告东莞巴士有限公司、东莞市城巴运输有限公司分别通过公开招标方式向被告中汽宏远采购了配备锰酸锂电池的电动公交车共672辆,生产厂家为微宏动力系统(湖州)有限公司。合同中规定电池保修期为八年。
交付后不久,自2021年10月起,东莞巴士接收的这批车辆陆续出现动力电池故障或异常衰减问题,并导致大面积停运现象。同时,在同一年年初,东莞市城巴运输有限公司同期采购的422辆同类电池驱动公交车中也出现了类似情况并引发停运。
两原告要求被告中汽宏远履行之前签订的购买合同及后续达成的所有故障和维修协议中的保修义务,并赔偿车辆因停运造成的损失(计算至2025年5月31日)同时承担律师费、担保费用以及案件受理与保全费用。
去年,龙洲股份透露,中汽宏远已经就故障公交车的保修和维修事宜达成一致并签订了协议。目前,售后维修工作已完成(东莞市城巴运输有限公司的相关维修工作基本完成),并且该公司已在2024年度为上述两批车辆分别计提了相应的售后维修费用。公司表示将督促中汽宏远向电池制造商微宏动力系统追偿由此产生的维修和赔偿损失。
根据龙洲股份于2月9日发布的公告,法院一审判决结果显示,被告中汽宏远需继续履行保修义务,并就因动力电池故障导致的672辆公交车停运损失分别向原告东莞巴士公司及东莞市城巴运输有限公司赔偿共计5183万元。其中东莞巴士一案由担保方承担连带责任。
本月收到亿元新诉状
龙洲股份成立于2003年,业务包括现代物流、汽车制造与销售服务、汽车客运和站务服务以及成品油和天然气的销售等,在2012年6月于深交所上市。中汽宏远是由其全资子公司龙岩市新宇汽车销售服务有限公司持有51%股份。
业绩方面,截至2025年第三季度,公司实现营业收入18.25亿元,同比下降了26.61%,归属母公司股东的净利润为负9563.57万元,同比减少32.45%;扣除非经常性损益后的净利润为负1.16亿元,同比下滑44.24%。
2月9日,龙洲股份披露称,在过去十二个月内公司及控股子公司累计涉及诉讼、仲裁案件的金额约为2.22亿元,占最近一期经审计归属于上市公司股东净资产绝对值的19.12%。
其中,单笔涉案金额超过或等于1000万元的案件合计约2.01亿元;而低于这一标准的则为约2130.93万元。今年二月公司新增两起涉案金额达到千万级别的诉讼案,均涉及买卖合同纠纷。

在今年二月份,龙洲股份增加了两个涉诉金额在千万元以上的新案件
其中一起是在2月6日由东莞市水乡新城公共汽车有限公司提起的,索赔金额为1.05亿元,法院已受理立案,可能与前述“电池事故”案有关。
根据公司于2025年一月份发布的售后维修公告,中汽宏远自2018年至2019年间向东莞巴士有限公司、东莞市城巴运输有限公司、东莞市水乡新城公共汽车有限公司等五家公司销售了共计1196辆装载微宏动力系统(湖州)公司生产的锰酸锂电池的宏远牌电动公交车。由于电池故障,已有938辆车陆续停运。
其中,东莞滨海湾公共交通有限公司于2019年采购的166辆车自2021年九月起出现故障,并于同年八月提起诉讼索赔1.23亿元。
龙洲股份表示,在此前,原被告已就涉诉问题车辆维修事宜达成一致并签订了相关协议。目前售后维修工作正在有序进行中,预计将于2025年九月底前完成。中汽宏远已于2024年度为这批166辆电动公交车的后续维护费用计提了相应的准备金,公司将继续督促其向电池制造商追偿由此产生的所有损失。
2025年前三个季度,龙洲股份实现营业收入18.25亿元,归属母公司股东净利润亏损9564万元。
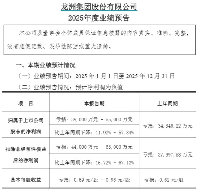
根据预测,在整个2025年年度内,公司预计出现净亏损介于3.9亿至5.5亿元之间,同比增加亏损额11.92%到57.84%,且扣除非经常性损益后的净利润预亏范围为4.4亿至6.3亿元,较去年下降幅度在16.72%至67.12%。

公司发布了业绩预告
之前,在2022年至2024年期间,公司的净亏损分别为7922.69万元、3.52亿元和3.48亿元。
在二级市场上,截至2月9日收盘时,龙洲股份股价为每股7.43元,总市值约为41.78亿元。
(本文不构成任何投资建议,据此操作风险自担)
审核 官莉
封面图自东莞交投集团官网(图文无关)
