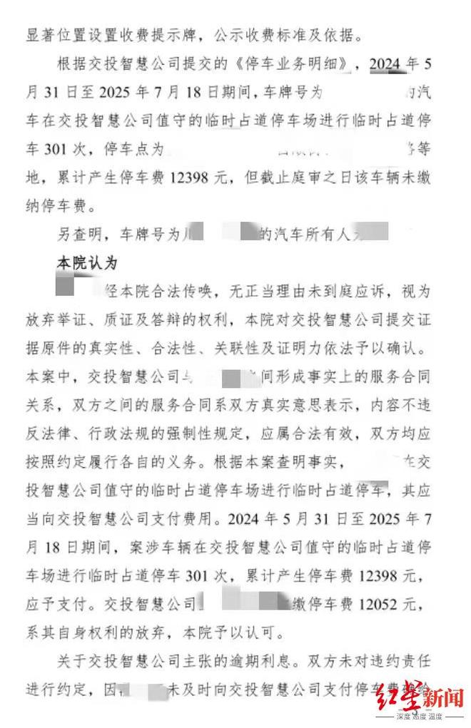
近日,四川自由贸易试验区人民法院审理了一起车主因长期未缴纳停车费用而被起诉的案件,并作出了判决。该车主在临时占道停车场停放车辆共计301次,累计产生停车费超过12052元。

路边停车位
一名车主因欠缴12052余元停车费遭到了法律诉讼。
成都交投智慧停车产业发展有限公司是成都市中心城区内“5+1”区域临时占道停车场的管理方,并且作为原告参与了此次案件。
管理公司表示,该车主自2024年5月31日至2025年7月18日期间,在其管辖下的多个临时占道停车场停车共计301次,产生停车费总计12052元。
原告指出,这些停车位经过公安交管部门的合法施划,并且纳入了统一管理范围。因此车主应全额支付所欠停车费用并承担逾期利息。
截至今年3月6日,该车主累计产生的停车费为12398元。在最近的一次庭审中,被告并未出席,导致其可能面临不利的法律后果。
法院认定原告与被告之间存在事实上的服务合同关系,此合同依法成立并有效,双方应当遵守各自的义务。
关于原告诉求中的逾期利息问题,法院考虑了未支付停车费给管理方带来的资金占用损失,并结合具体情况决定以12052元为基数从立案之日起计算至款项付清之日止的逾期利息。
法院判决被告须在判决生效后十五日内向成都交投智慧停车产业发展有限公司支付12052元及相应逾期利息。


法院判决书
路边停车收费是否合法,车主是否有义务缴费?
泰和泰律师事务所的刘瑞笛律师解释说,路边停车收费要满足多项法律要求:停车位必须由相关部门依法划定并编号;管理方须获得政府授权且具备合法资质;收费标准需经政府批准。若符合这些条件,则市民使用车位后即与管理公司形成场地服务合同关系,理应支付费用。
成都人大代表李大福律师强调,在经过政府部门规范和许可的情况下,收取停车费是合理合法的。
部分车主反映缴纳停车费之后没有享受到相应的服务质量,比如路面清洁或车辆看管等。对此,刘瑞笛律师指出路边停车费用实际上是使用场地的费用,并非保管车辆的费用,所以管理方不需要承担车辆的安全保障责任。“如果市民对服务不满意,可以通过投诉来解决问题,但不能以此为理由拒绝支付停车费。”
还有人认为已经缴纳了养路费和车船税,无需再额外支付停车费。李大福律师解释说这两项费用主要用于道路建设和通行的维护,并不包括临时占用公共空间的费用。

路边停靠的汽车
刘瑞笛进一步说明,成品油消费税中已包含了原养路费的部分,而车船税则是根据车辆所有权征收的一种财产税,与“道路临时占道泊位使用费”无关。
恶意欠费将被起诉追责
据成都交投智慧停车公司的负责人介绍,在中心城区的“5+1”区域内,该公司管理着超过900个临时占道停车场和4.8万个停车位。这些车位由成都市公安交通管理部门统一规划、设置,并且收费严格遵守政府规定的价格标准。
市民如何查询自己是否有未付清的停车费用以及怎样缴费?
该公司建议市民可以通过“成都停车”微信小程序来检查自己的支付状态,如果对欠费情况有异议可以拨打962001热线咨询解决办法。同时提醒市民遇到非法车位或违规收费时有权拒绝缴费并向有关部门举报。
另外两位律师还向停车位管理公司提出了改进意见:应严格遵守法律法规,避免超范围、超额收费;确保催收方式合规合法,杜绝随意罚款和锁车的行为;提高服务质量,改善计费系统以减少误差,并建立有效的投诉处理机制;同时公开透明地披露财务信息接受社会监督。此外,在费用说明中明确标明不含“看管费”可以有效避免纠纷。
红星新闻记者 闫宇恒 摄影报道
