4月13日,在陕西省安康市中级人民法院进行了“原配场子姐告小三道歉案”的二审开庭审理,期间,场子姐的丈夫也现身法庭,并说道:“今天我特地来参加庭审,借此机会把许多事情说清楚,我们已经多年未见了。这不只是单方面的陈述,我也想听听你的观点。”
庭审现已结束并择日宣判,庭后接受采访时,场子姐痛哭流涕,感谢法官的细心询问和客观提问。
这是自丈夫因重婚罪服刑以来首次公开露面。他亲口承认自己在婚姻期间与潘某有过不正当关系,并表示这段关系已于两年前结束。
目前,他们之间的离婚诉讼仍在进行中。在此之前,为了保护年仅9岁的儿子,他选择保持沉默。
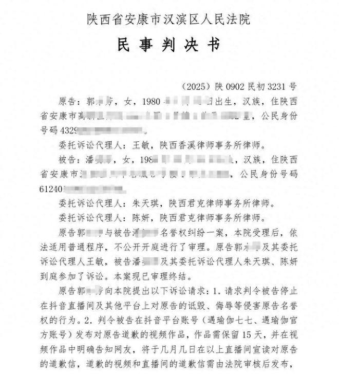
场子姐声称,在2024年10月,“小三”潘某曾在直播中散布不实言论,称她是为利益而不愿离婚的女人,并编造苦情故事博取同情和关注。为此,场子姐将潘某告上法庭并获胜诉。


此前,陕西省安康市汉宾区人民法院一审判决要求潘某公开道歉,但潘某不服该裁决,提起上诉。
在二审开庭之前,被告潘某也来到现场,并在接受媒体采访时声称自己所说的一切都是事实。“我的言论没有诽谤他人,在过去的五年里,我从未恶意诋毁任何人。”
潘某表示,她在之前的直播中遭遇了大量网络暴力。此次庭审时还邀请了“场子姐”的婆婆作为证人。

“场子姐”一夜白头
场子姐与胡某是一对携手走过近20年风雨的夫妻,在白手起家的基础上共同创办了一家公司。而第三者潘某曾是她信任的好友和合作伙伴。
据报道,2021年时,“场子姐”的丈夫已是一位拥有二十多万粉丝的小网红,并且他们夫妇俩还成立了一家文化传媒公司。
当初,这家公司与“场子姐”的一位闺蜜签订了一份价值十八万元的合同以进行广告宣传片拍摄。通过这次合作,胡某认识了他的这位朋友。


“场子姐”和丈夫胡某曾是相濡以沫近二十年的老夫老妻。
场子姐表示,在创业过程中她忙于工作,回家还要负责洗衣做饭等家务事务。“场子姐”回忆说:“只要他好,我就觉得我也好了。”
丈夫经常夸赞妻子,并声称没有妻子就没有自己的今天。



“场子姐”称丈夫从不做任何家务
场子姐说,她为托举了丈夫而感到后悔。“其实并不是我好起来了”,“他觉得我和第三者相比差距太大”。

丈夫认为与第三者的匹配度更高。
在提出离婚后,“场子姐”还遭受过三次以上的暴力殴打。被打时,她曾下跪恳求丈夫不要离开自己,但遭到踢开。

“场子姐”称自己遭到了数次家暴
“场子姐”透露,在过去的一年里,她总共打了十三场官司,“从湖南远嫁到陕西,身边没有亲人支持”,但她认为自己挺过来了,并为此感到自豪和坚强。
场子姐说,为了收集证据曾长时间守候在第三者家门口外,听到他们互称“老公老婆”以及儿子称呼第三者为“妈妈”的场景令她心痛不已。

“场子姐”提及自己听到了他们的对话,并看到自己的孩子认了第三者做母亲
据悉,“场子姐”最初认识这位闺蜜时,对方是一位离异带娃的单身妈妈。然而没想到的是,自己最终竟遭受双重背叛。
场子姐称,在丈夫车内发现闺蜜的流产文件后试图劝说其退出关系却遭到了拉黑处理,并且丈夫长期与该女子以夫妻名义公开同居。“被闺蜜和枕边人双双背叛,一夜之间白了头。”


在场子姐的讲述中提到,她在丈夫车里发现了前闺蜜的流产记录。
场子姐还说,“小三”在网上自称“规则外的风”,并且回复网友称“你们这些人也只有原配这般的能耐”。

“场子姐”表示潘某在网络上的行为极为嚣张。
二审于2025年12月29日裁定第三者潘某需全额返还其丈夫在婚姻期间未经妻子同意赠与的四万余元。此前,一审判决认定“场子姐”的丈夫犯有重婚罪,并判处有期徒刑六个月;而第三者的违法行为则未被定性为犯罪。“场子姐”认为法律应对第三方进行追责,因此再次向法院提出了申诉请求。
